EasyManua.ls Logo

Zenith XBR411 - Block Diagrams; Vdr Main H; W Block Diagram

Zenith XBR411
165 pages
Print Icon
To Next Page IconTo Next Page
To Next Page IconTo Next Page
To Previous Page IconTo Previous Page
To Previous Page IconTo Previous Page
Loading...
3-67
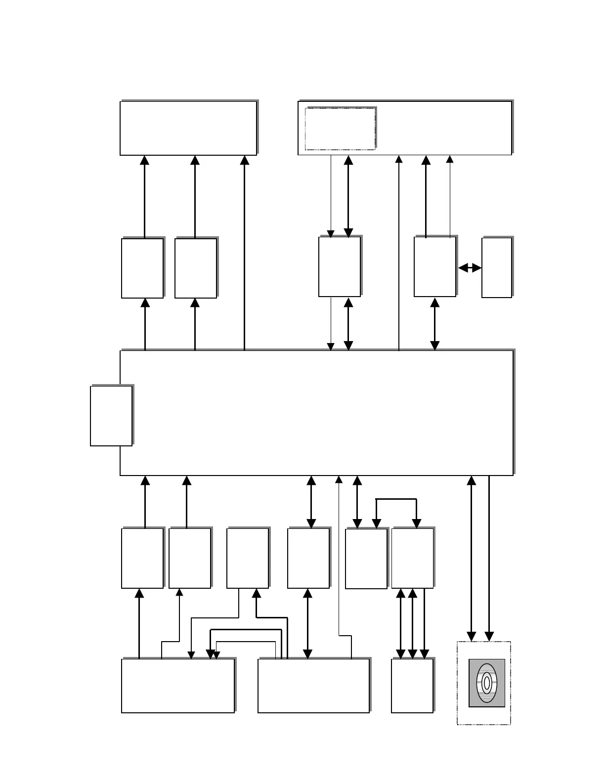
BLOCK DIAGRAMS
1. VDR MAIN H/ W BLOCK DIAGRAM
Conn. PN304
A_IN
V_VCR_IN
YC_MIXER
AV2_IN
AV2_IN
DV
S_JACK_DET
7_IN_2
HD[15:0]
BA[18:16]
CON[6:0]
A_IN
V_VCR_IN
YC_MIXER
Y/C
A2_IN
V2_IN
TP
ADAC
CS4271
Conn. PN302
Header H601
DVD-RW DRIVE
VDEC
TVP5146
YC MIX
NJM2274
DV 1394
TSB41AB1
Control
Reg.Block
MEMORY
CARD
Block
DDR
Memory
ADAC
CS4271
AI_D0
AO_D0
VI_D[0:9]
VO_D[7:0]
G/Y_OUT
B/Pb_OUT
R/Pr_OUT
DMN8602
BIO_PHY_DATA[0:7]
GPIOExt
HD[15:0]
/RESET
SIO_SPI_…
AO_IEC958
GPIOExt
DATA[15:0]
ADD[2:0]….
A_OUT
Y/C/CVBS_OUT
G_Y/B_Pb/R_Pr
VDR_A
Y/C/CVBS
Y/Pb/Pr
VDR_RESET_L
Serial Comm.
U-COM
IEC958
D_Control
Int_Prog
IEC958
D_CONT
I/P
VENC
SAA7128
Buffer
74HCT125
Control
Reg.Block
Flash
Memory
Conn. PN304

Table of Contents