EasyManua.ls Logo

Zenith XBR411 - Block Diagrams; Overall Block Diagram

Zenith XBR411
165 pages
Print Icon
To Next Page IconTo Next Page
To Next Page IconTo Next Page
To Previous Page IconTo Previous Page
To Previous Page IconTo Previous Page
Loading...
3-147
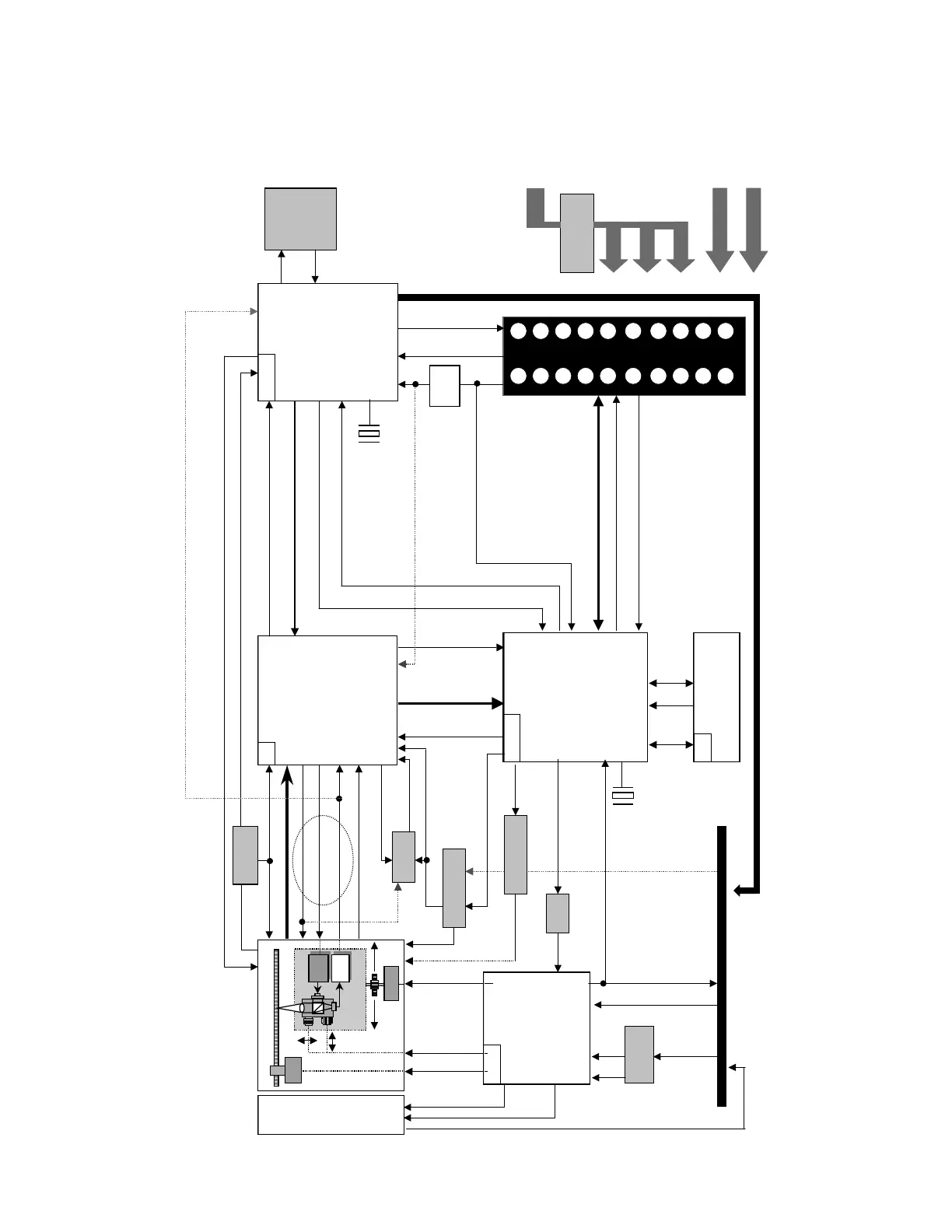
BLOCK DIAGRAMS
1. Overall Block Diagram
FE, TE, LE
AWOBBLE
LPP/RHEAD
TZC, FOK
MIRRBCA
HOLD,1.65V
RECD,
OPID,IPID
A,B,C,D,E,F,G,H
X201
16.9MHz
IC106
uPC3330
RF CHIP
FDRV, TDRV, MDRV,SRVC
F+/-,
T+/-,
TILT +/-
A+, A-
B+, B-
HU +/-
HV +/-
HW +/-
VRDC, VWDC ,VWDC2
FPD,FPDVC
ALPC
IC203
KM616V1000
MA[0:10]
IC302
AT93C86
EEP
ROM
/EPRCS
SCLK
SDATA0
/HRST
TRAY +
TRAY-
IC301
uPD76F0047
/LIMIT-SW, /LOAD-SW, /OPEN-SW
SDATA0
SCLK
/DACS
TRAY-CTRL
STEP0,STEP1
TILT-DRV
LDEN-CD, LDEN-DVD
LOWGAIN
PDVC,RECD, MONI2, TZC, OPCTRG, FE, FPD SDATAI,1.65V
CP, SCLK, SDATAO,/RST
/UINT, URDY, MON0[0;3], SVMON, WGATE
/URD,/UWR,ASTB, /CS-DSP,/RST-DSP,ASY1,ASY2,
FCERM1,LLOCK,WALPF1,SALPF2,UAD[0;7],UA[8;14]
/RST
U
V
W
RFN, RFP
SPINDLE
MOTOR
Pick
Pick
-
-
up
up
Disc
LD
Driver
LD
LD
Driver
Driver
SLED
MOTOR
PD
PD
PD
RFI,
SWRF1,
SWRF2
LDQM,/CAS,/WE
/RAS,MBA,MCLK
MCKE,UDQM
MD[0:15]
A
T
A
P
I
C
O
N
SDATAI
DRV-CTRL0
DRV-CTRL1
MA/SL
TESTMOD0
HDD[0:15] ,/DIOW,/DIOR /HDMACK, PDIAG
IC104
NJM3403
TEMP
TMPIN
WLDON
WGATE
PDG-CTRL,WR/RE
ROPC1,ROPC2
EQCK1,EQCK2
SHWB,SHSV
SHAPCRE
SHAPCW
OPCTRG
IC102
BD7954BFS
Motor IC
IC202
AAT3528
IC107
BU2500FV
P2LD
IC101
NJM3404AV
IC103
KIC7W08FK
VWDC
IC105
NC7SB3157
HDMARQ, IORDY, HINTRQ,/HIOCS16,HDA0,HDA2,, MON1
HDA0, HDA1, HDA2, /HCS0, /HCS1,/DASP
WLDM
F-TRV
T-DRV
SP-TRV
RXD,
TXD
X300
20MHz
3A3258
AAT322025
2.5V
5V
3.3V
12V
IC201
uPD63630
PKPULSE1,
WRPULSE,
OFPULSE
M
E
C
H
A
5V
1.5V
PDVC
SFG
IC108
FIN1047
/W1,/W2,/W3
,W1N,W2N,W3N
12V,5V
5V
3.3V, 1.5V
3.3V, 2.5V
3.3V

Table of Contents