EasyManua.ls Logo

Zenith XBR411 - Page 78

Zenith XBR411
165 pages
Print Icon
To Next Page IconTo Next Page
To Next Page IconTo Next Page
To Previous Page IconTo Previous Page
To Previous Page IconTo Previous Page
Loading...
3-101
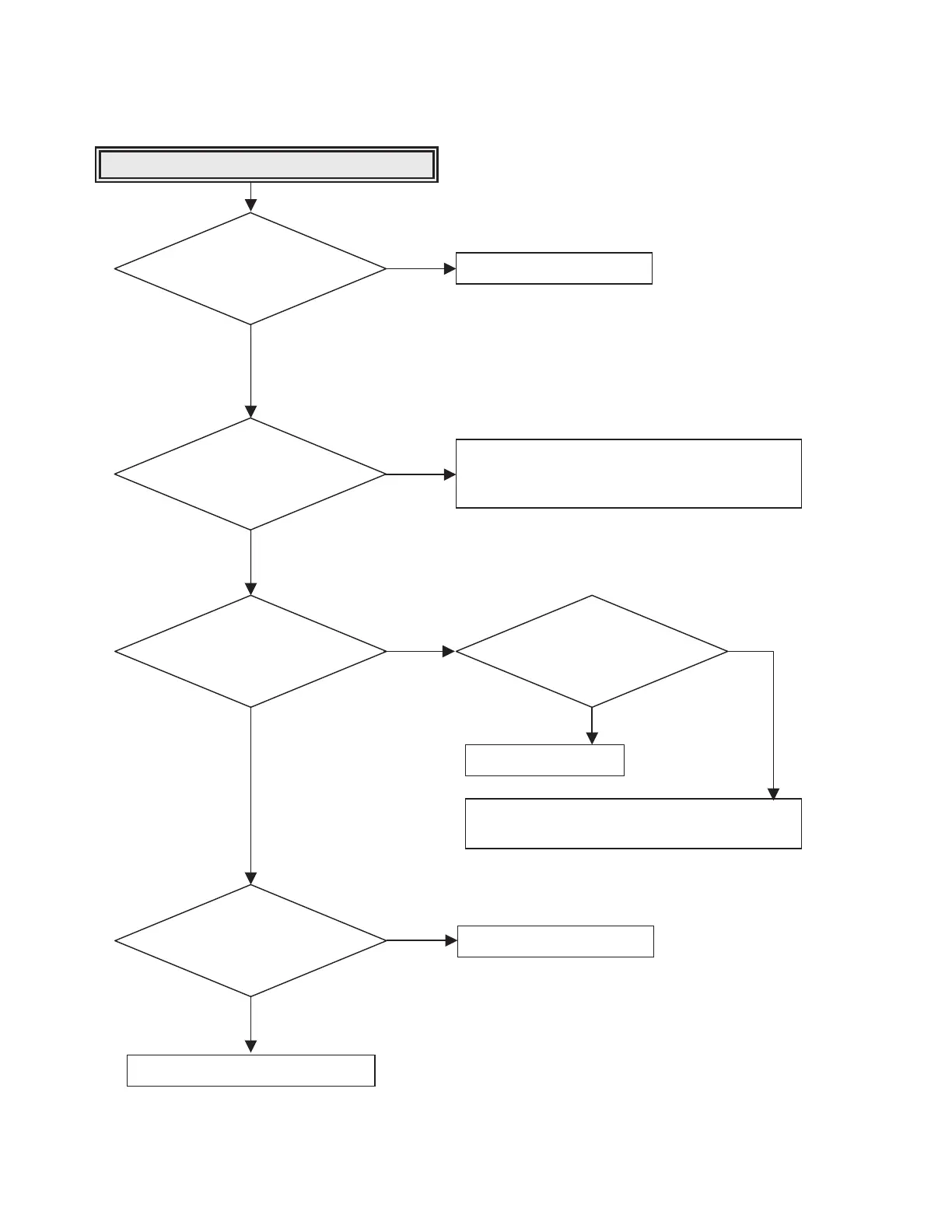
Sled operating is abnormal
Replace the IC107
Check the connection of IC105 pin 29, 30.
Replace the IC102.
Check the R130, R131.
Is there sled
control signal output?
(IC107 pin 8,9)
YES
YES
YES
YES
YES
NO
NONO
NO
NO
Is there
sled drive signal input?
(IC102 pin 29, 30)
Is DRV-CTRL1
signal H?
(IC102 pin35)
Replace the IC102
Replace the sled motor.
Check the connection of IC301 pin 91.
Replace the IC301.
Is there
sled drive voltage output?
(IC102 pin 37~40)
Is there
sled drive voltage output?
(CN100 pin 1,2,3,4)
Check the connection CN102.

Table of Contents