EasyManua.ls Logo

ZyXEL Communications Dimension GS-3012 - MAC Table

ZyXEL Communications Dimension GS-3012
234 pages
To Next Page IconTo Next Page
To Next Page IconTo Next Page
To Previous Page IconTo Previous Page
To Previous Page IconTo Previous Page
Loading...
Dimension GS-3012 Gigabit Ethernet Switch
MAC Table 26-1
Chapter 26
MAC
Table
This chapter introduces MAC Table.
26.1 Introduction to MAC Table
The MAC table shows how frames are forwarded or filtered across the switch’s ports. It shows what device MAC
address, belonging to what VLAN group (if any) is forwarded to which port(s) and whether the MAC address is
dynamic (learned by the switch) or static (manually entered in Static MAC Forwarding).
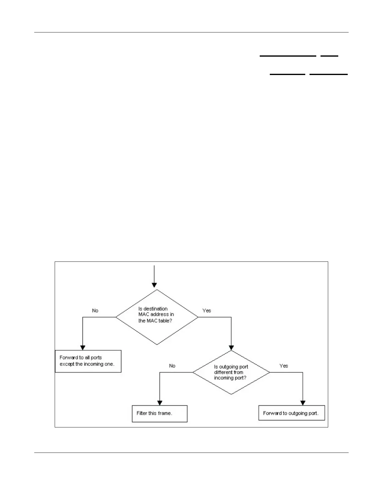
The switch uses the Filtering Database to determine how to forward frames. See the following figure.
1. The switch examines a received frame and learns the port on which this source MAC address came.
2. The switch checks to see if the frame's destination MAC address matches a source MAC address already
learned in the Filtering Database.
If the switch has already learned the port for this MAC address, then it forwards the frame to that port.
If the switch has not already learned the port for this MAC address, then the frame is flooded to all
ports. Too much port flooding leads to network congestion.
If the switch has already learned the port for this MAC address, but the destination port is the same as
the port it came in on, then it filters the frame.
Figure 26-1 MAC Table Flowchart

Table of Contents

Other manuals for ZyXEL Communications Dimension GS-3012

Related product manuals