EasyManua.ls Logo

ABB REG670 - Single Circuit Breaker with Single Busbar

ABB REG670
780 pages
To Next Page IconTo Next Page
To Next Page IconTo Next Page
To Previous Page IconTo Previous Page
To Previous Page IconTo Previous Page
Loading...
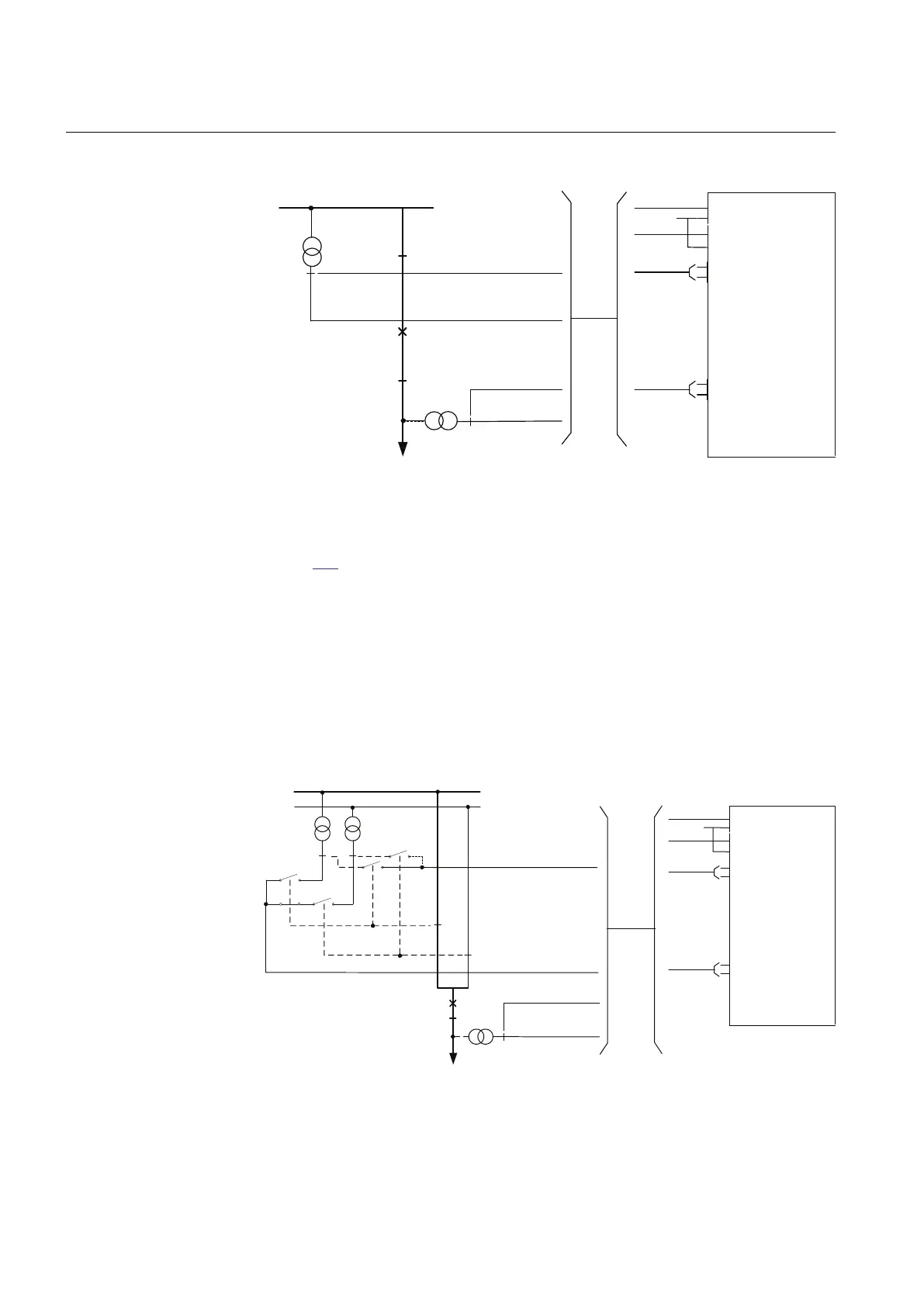
15.1.3.1 Single circuit breaker with single busbar
WA1_MCB
LINE
WA1
QB1
QA1
IEC10000093-4-en.vsd
LINE_VT
LINE_MCB
WA1_MCB
SESRSYN
U3PBB1*
U3PBB2*
U3PLN1*
U3PLN2*
GRP_OFF
UB1OK
UB1FF
ULN1OK
ULN1FF
WA1_VT
WA1_VT
LINE_VT
LINE_MCB
WA1_MCB
IEC10000093 V4 EN
Figure 227: Connection of SESRSYN function block in a single busbar
arrangement
Figure 227 illustrates connection principles for a single busbar. For the SESRSYN
function there is one voltage transformer on each side of the circuit breaker. The
voltage transformer circuit connections are straightforward; no special voltage
selection is necessary.
The voltage from busbar VT is connected to U3PBB1 and the voltage from the line VT
is connected to U3PLN1. The conditions of the VT fuses shall also be connected as
shown above. The voltage selection parameter CBConfig is set to No voltage sel.
15.1.3.2 Single circuit breaker with double busbar, external voltage selection
WA1
WA2
QB1
QB2
LINE
QA1
IEC10000094-4-en.vsd
WA2_MCB
WA1_MCB
LINE_VT
LINE_MCB
SESRSYN
U3PBB1*
U3PBB2*
U3PLN1*
U3PLN2*
GRP_OFF
UB1OK
UB1FF
ULN1OK
ULN1FF
WA1_VT/
WA2_VT
LINE_VT
LINE_MCB
WA1_MCB/
WA2_MCB
WA1_MCB / WA2_MCB
WA1_VT / WA2_VT
IEC10000094 V4 EN
Figure 228: Connection of SESRSYN function block in a single breaker, double
busbar arrangement with external voltage selection
Section 15 1MRK 502 071-UEN -
Control
486 Generator protection REG670 2.2 IEC and Injection equipment REX060, REX061, REX062
Application manual

Table of Contents

Other manuals for ABB REG670

Related product manuals