EasyManua.ls Logo

ABB REG670 - Setting Guidelines

ABB REG670
780 pages
To Next Page IconTo Next Page
To Next Page IconTo Next Page
To Previous Page IconTo Previous Page
To Previous Page IconTo Previous Page
Loading...
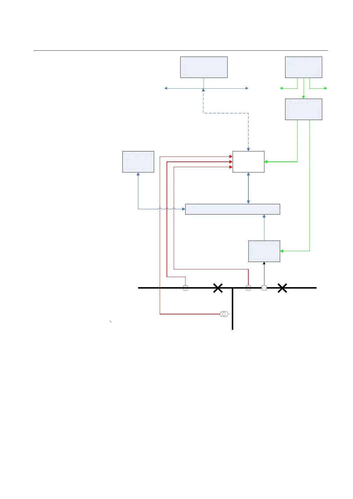
CTCT
ABB
Merging
Unit
Ethernet Switch
IED
Combi
Sensor
Conventional VT
IEC61850-9-2LE
IEC61850-9-2LE
Splitter
Electrical-to-
Optical Converter
1PPS
1PPS
110 V
1 A
1 A
IEC61850-8-1
Station Wide
SCADA System
Station Wide
GPS Clock
Other
Relays
IEC61850-8-1
en08000069-3.vsd
IEC08000069 V2 EN
Figure 326: Example of a station configuration with the IED receiving analog
values from both classical measuring transformers and merging
units.
20.3.2 Setting guidelines
Merging Units (MUs) have several settings on local HMI under:
1MRK 502 071-UEN - Section 20
Station communication
Generator protection REG670 2.2 IEC and Injection equipment REX060, REX061, REX062 687
Application manual

Table of Contents

Other manuals for ABB REG670

Related product manuals