EasyManua.ls Logo

Abus ModuVis Set M - Page 243

Abus ModuVis Set M
Print Icon
To Next Page IconTo Next Page
To Next Page IconTo Next Page
To Previous Page IconTo Previous Page
To Previous Page IconTo Previous Page
Loading...
236
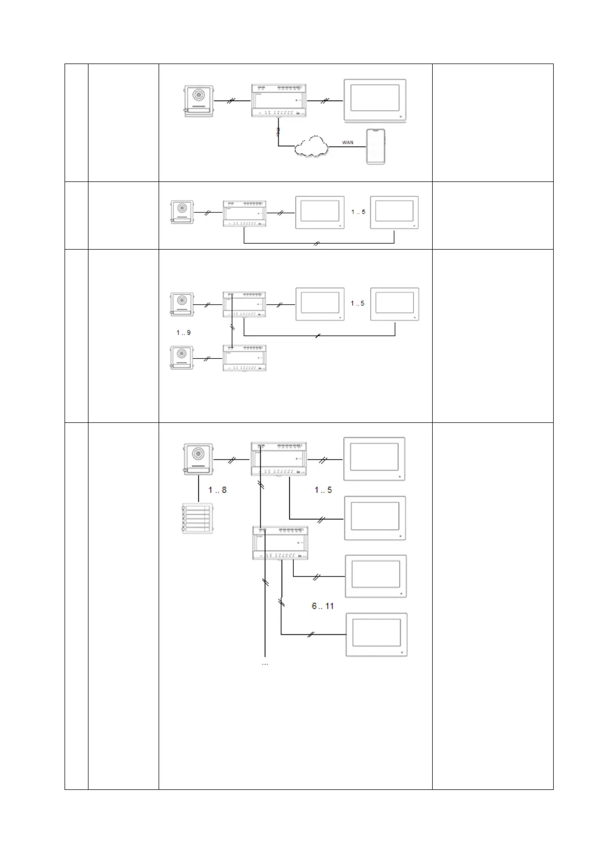
11 2-draads
Eengezinswoning met
toegang via app
12 2-draads Eengezinswoning met
extra
binnenmonitoren
binnen
1
3
2-draads
Eengezinswoning met
extra
binnenmonitoren en
neveningangen
14 2-draads
Meergezinswoning

Table of Contents

Related product manuals