EasyManua.ls Logo

Abus ModuVis Set M - Page 94

Abus ModuVis Set M
Print Icon
To Next Page IconTo Next Page
To Next Page IconTo Next Page
To Previous Page IconTo Previous Page
To Previous Page IconTo Previous Page
Loading...
92
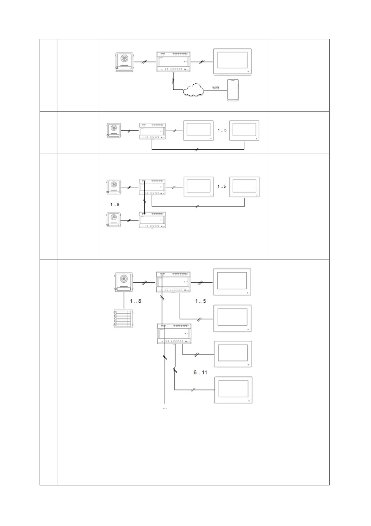
11 2-wire
Single-family
home with app
access
12 2-wire Single-family
home with interior
extension
monitors
13 2-wire
Single-family
home with interior
extension
monitors and
back doors
14 2-wire
Multiple dwelling
house

Table of Contents

Related product manuals