EasyManua.ls Logo

ADC PHASE 6 OPL - Page 34

ADC PHASE 6 OPL
68 pages
Print Icon
To Next Page IconTo Next Page
To Next Page IconTo Next Page
To Previous Page IconTo Previous Page
To Previous Page IconTo Previous Page
Loading...
31
ANTI WRINKL
GUARd ACTIVE
NoANTI WRINKL
GUARd
0 0
NoANTI WRINKL
GUARd
ANTI WRINKL
GUARd ACTIVE
Continued
dRY
180 F
TEMP
1
8
2
Continued
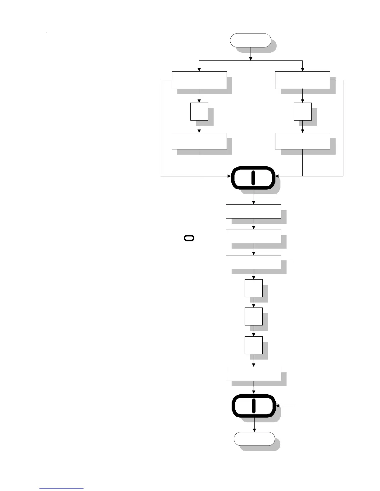
Display will read "dRY" for 1 second, "TEMP" for 1 second
(drying temperature) and then temperature programmed. If
a change is necessary, enter temperature change (160º to
200º in increments of 1ºF). I.e., for 182ºF, press Key "1",
Key "8", Key "2", and then press "ENTER/START" Key.
182 F
I

Table of Contents