EasyManua.ls Logo

Allen-Bradley 1756-L72

Allen-Bradley 1756-L72
238 pages
To Next Page IconTo Next Page
To Next Page IconTo Next Page
To Previous Page IconTo Previous Page
To Previous Page IconTo Previous Page
Loading...
Rockwell Automation Publication 1756-UM001M-EN-P - February 2012 179
Using the PhaseManager Tool Chapter 11
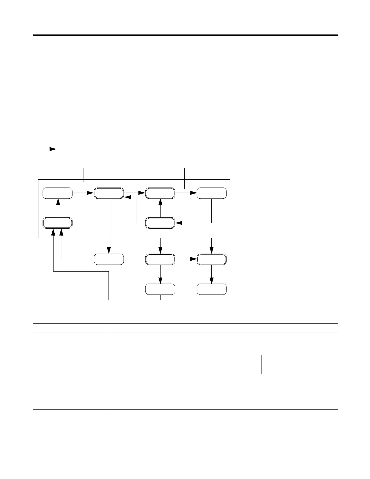
How Equipment Changes States
The state models arrows show the states through which your equipment
progresses:
Each arrow is called a transition.
A state model lets the equipment make only certain transitions. This
restriction standardizes the equipments behavior so that other equipment
using the same model will behave the same way.
Figure 41 - PhaseManager Transition Commands
Table 47 - PhaseManager Transitions
Type of Transition Description
Command A command tells the equipment to do something. For example, the operator pushes the start button to begin production and the stop
button to halt production.
The PhaseManager tool uses these commands:
Reset Stop Restart
Start Hold Abort
Done Equipment goes to a waiting state when it is finished with what it is doing. You do not give the equipment a command. Instead, you set
up your code to signal when the phase state is finished.
Fault A fault tells you that something out of the ordinary has happened. You set up your code to look for faults and take action if it finds any. If
you want to shut down your equipment as quickly as possible when it detects a fault, set up your code to look for that fault and give the
abort command if it finds it.
Holding
Hold
Idle
Start
Running
Hold
Held
Restarting
Restart
Stop
Stopping
Abort
Aborting
Stopped Aborted
Abort
Resetting
Complete
Reset
Reset
= Transition
Command Done — No command. Use PSC instruction instead.
Your equipment can go from any state in the box
when it receives a stop or abort commend.

Table of Contents

Other manuals for Allen-Bradley 1756-L72

Related product manuals