EasyManua.ls Logo

Alliance Laundry Systems SWT520*M - Washer will Not Spin - Low Speed

Alliance Laundry Systems SWT520*M
130 pages
Print Icon
To Next Page IconTo Next Page
To Next Page IconTo Next Page
To Previous Page IconTo Previous Page
To Previous Page IconTo Previous Page
Loading...
88 39201
© Copyright, Alliance Laundry Systems LLC – DO NOT COPY or TRANSMIT
Troubleshooting (MDC Models)
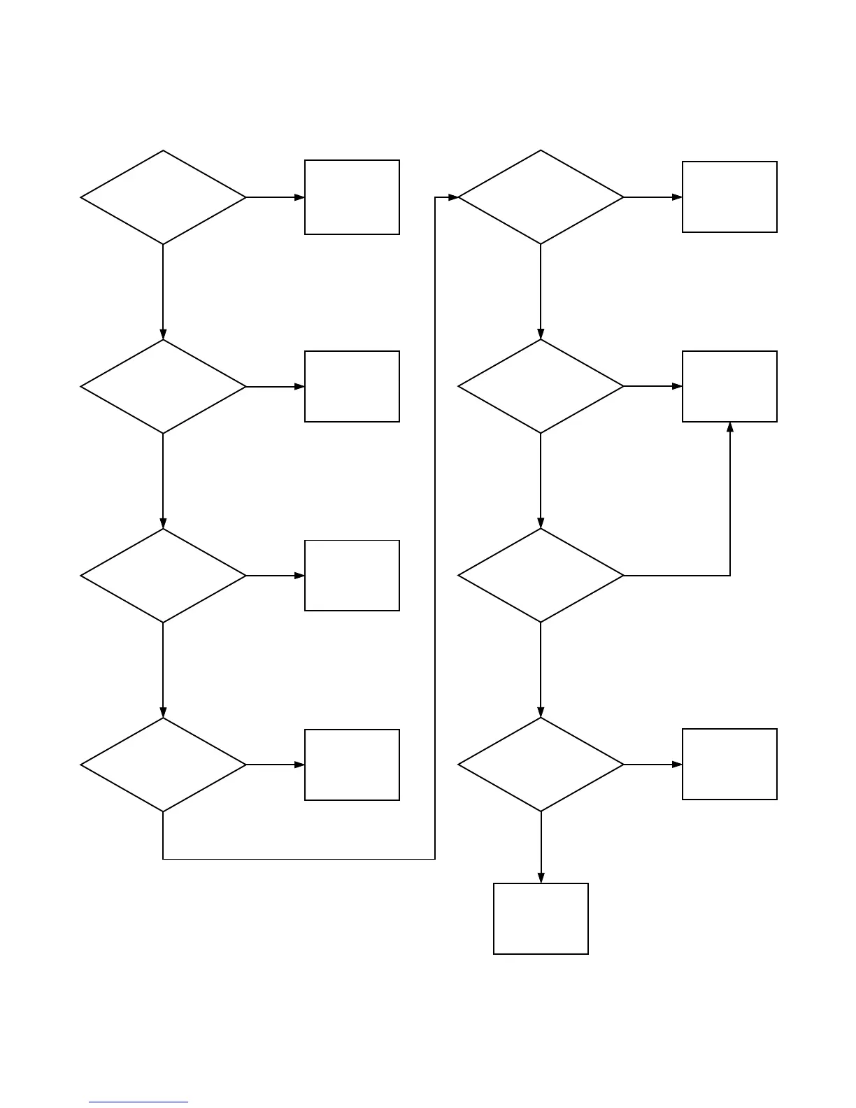
48. Washer Will Not Spin – Low Speed
Is there voltage
across "H6-1" on the
control and terminal
4 on the motor?
Is there voltage
across terminals 3 &
8 of the motor?
Is there voltage
across terminals 3 &
4 on the motor?
Is there voltage
across "H6-6" on the
control and terminal
4 on the motor?
Check lid switch
for proper
operation. Check
wiring from control
to lid switch to
supply.
Replace control.
Correct wiring
between motor
and control.
Check operation of
motor
thermal protector.
Replace motor if
necessary.
Yes
No
Yes
No
Yes
No
Yes
No
Is there voltage
across "H6-3" on
control to terminal 8
of the motor?
Is there voltage from
"H6-4" on control to
terminal 1 of the
motor?
Is there voltage from
"H6-2" on control to
terminal 6 of the
motor?
Is there voltage
across terminals 6 &
8 of the motor?
Replace the
control.
Correct wiring to
the motor.
Replace control.
Yes
No
Yes
No
Yes
No
Yes
No
(1)
(2)
(3)
(4)
(5)
(6)
(7)
(8)
Unit should
operate properly.
TLW293S

Table of Contents

Related product manuals