EasyManua.ls Logo

Alliance Laundry Systems SWT520*M - Microwand Does Not Communicate with Control

Alliance Laundry Systems SWT520*M
130 pages
Print Icon
To Next Page IconTo Next Page
To Next Page IconTo Next Page
To Previous Page IconTo Previous Page
To Previous Page IconTo Previous Page
Loading...
39201 95
© Copyright, Alliance Laundry Systems LLC – DO NOT COPY or TRANSMIT
Troubleshooting (NetMaster Models)
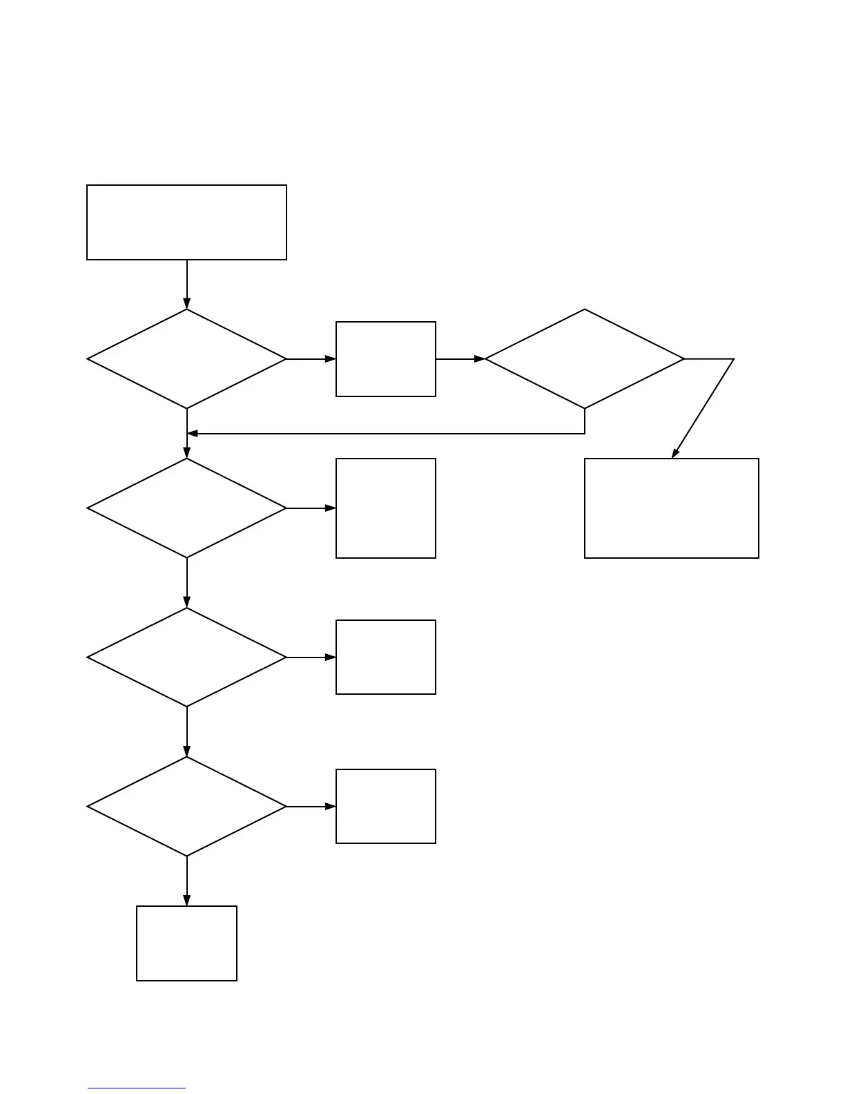
50. Microwand Does Not Communicate With Control
Microwand Does Not Communicate With Control.
Attempt to communicate with the
electronic control from the Microwand.
Is there
acknowledgement of
any kind from the
control?
Aim the
Microwand closer
and try again.
No
Yes
Does the Microwand
prompt: Control
Mismatch error
Is there any control
response?
Yes
Check the following:
- Microwand battery voltage
- Blockage of IR window on control
- Attachment of IR cup to
Microwand.
No
Make sure
Microwand
selection was for
the proper
machine type and
control generation
type.
Yes
No
Does the electronic
control display "E:OF"
or "-C-"?
-C-
Communication
sequence checks
out properly.
Change electronic
control and repeat
procedure.
Has IR communication
been turned off?
E:OF
No
Yes
Turn IR
communication on
(refer to
programming
manual).
TLW278S

Table of Contents

Related product manuals