EasyManua.ls Logo

Ammann ARX 23-2 - Page 185

Ammann ARX 23-2
196 pages
Print Icon
To Next Page IconTo Next Page
To Next Page IconTo Next Page
To Previous Page IconTo Previous Page
To Previous Page IconTo Previous Page
Loading...
181ARX 23-2 T4i, ARX 26-2 T4i
10 A
X15: 1
7,5A
X15: 2
M
M
25 A
M
X2: 47
X1: 3
X1: 2
X1: 1
7,5 A
Y
GH
30
87
87a
86
85
30
87
87a
86
85
30
87
87a
86
85
I
X13: 1
X14: 1
X14: 2
X14: 3
X14: 4
7.5 A
X1X2
0
1
A4.1 A3.1
P
CAN (H)
CAN (L)
X17: 1
X13: 2
X17: 2
X14: 5
A4.1 A3.1
X13: 3
X13: 4
X17: 3
X17: 4
CAN (H)
CAN (L)
D
C
T
S
1
2
1
2
1
2
1
2
1
2
1
2
HL
2
7
CAN modul EM 7A
1
2
1
2
1
2
1
2
1
2
1
1
2
HL
X36
2
7
E
F
X14: 6
X14: 7
A4.3 A3.3
B1.2B2.2
3
0
1
A
S28
S27
S29
S30
1
F10
R11
M4
Y9
M11
F9
M2
F11
K1
K2
K3
A7
F12
X76
X74
X75
X72
X71
X73
X35
X77X78
X79
X81
X83
X82
S15
A9
S24
S25
S26
S5
X80
2 3 4 5
S32
S31
S34
S33
38177D_2en
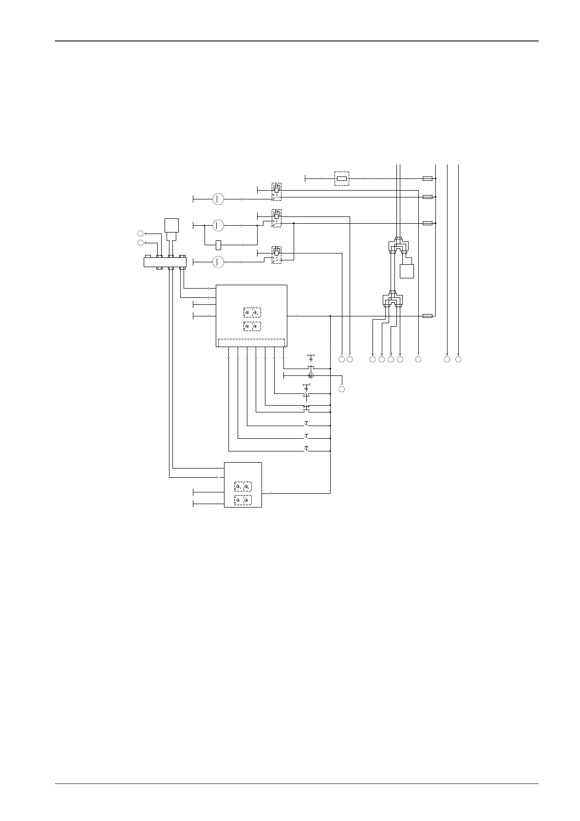
Digital inputs
F11 - 15 A, Tyred wheel axle
MAINTENANCE MANUAL

Table of Contents

Related product manuals