EasyManua.ls Logo

Ammann ARX 23-2 - Page 187

Ammann ARX 23-2
196 pages
Print Icon
To Next Page IconTo Next Page
To Next Page IconTo Next Page
To Previous Page IconTo Previous Page
To Previous Page IconTo Previous Page
Loading...
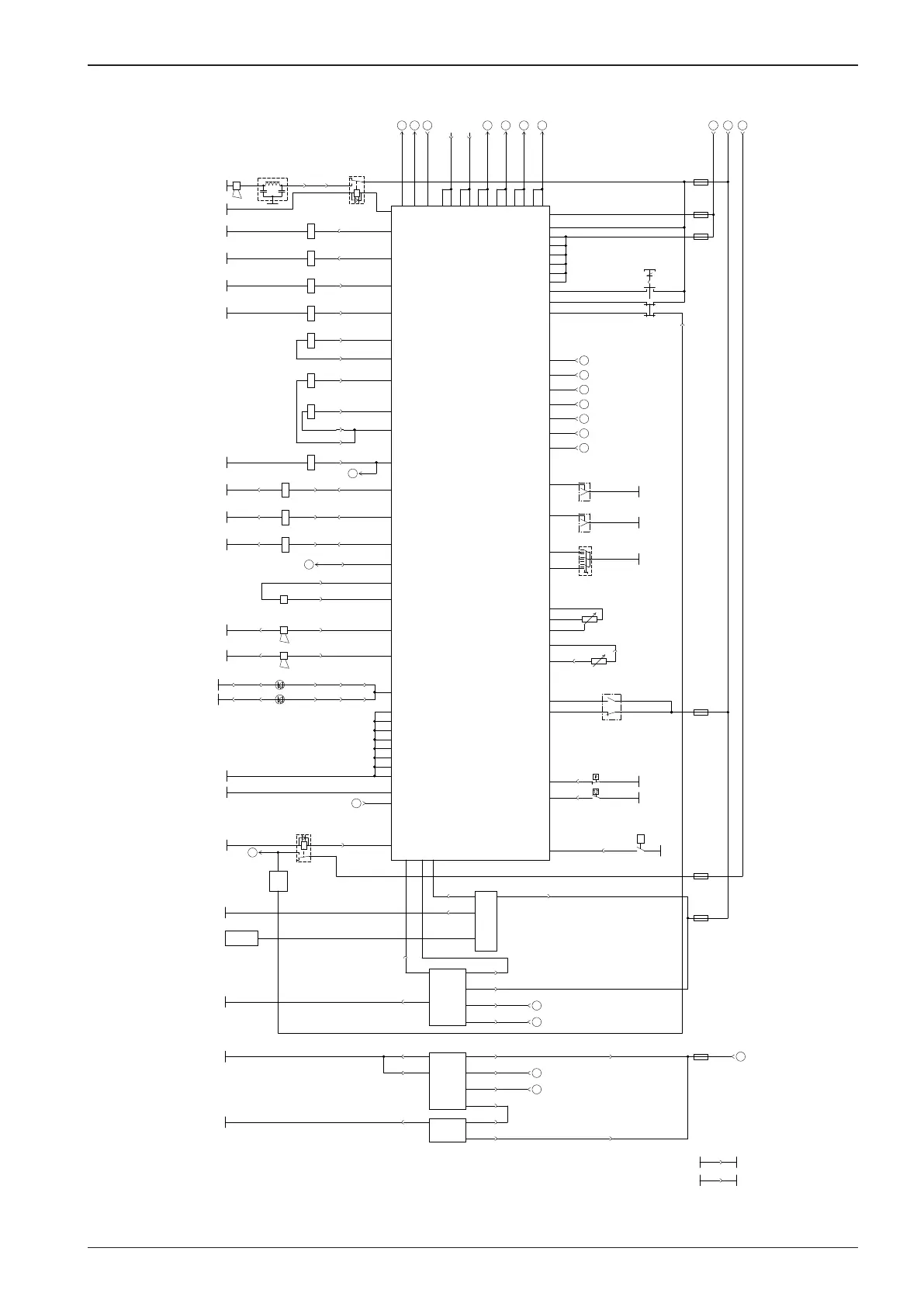
183ARX 23-2 T4i, ARX 26-2 T4i
+5V
GND
X2: 45
X2: 46
U
X2: 35
X2: 37
X2: 38
X2: 31
OUT VDC
CAN 0 - H
CAN 0 - L
X2: 36
P
X22: 1X22: 2
X22: 3
X2: 42
X2: 30
X2: 39
0
1
GND
X1: 5
X1: 4
X2: 33
X1: 6
5 A
201
202
203
204
205
206
246
118
119
120
121
142
143
144
145
207
X55: 1X55: 2
X54: 1X54: 2
X1: 13
X1: 15
BAT+(CPU)
T15
5
2
1
3
X2: 44
K
L
M
N
7.5A
B
40 A
235
248
X2: 12
X2: 11
35 A
X2: 13
C
D
H
G
X
237
250
Y
A
Z
X19: 2X19: 3
X9: 7X21: 2X21: 3
X9: 4X9: 5
X9: 8
X2: 20
X2: 22
X2: 32
30
87
87a
86
85
P
X2: 29X20: 1
30
87
87a
86
85
W
Q
X61:12
X61: 9
X61: 2
X61: 1
R
X61:11
5 A
T
S
X63: 6
X63: 5
X63: 1X63: 2
X63: 4
X64: 2
X64: 1
X63:
3
X61:10
X64: 3
U
X23: 3
X23: 2
X23: 1
X23: 6
X23: 5
X23: 4
X18: 1
X18: 2
103
104
128
134
153
177
154
217
247
157
181
186
173
152
176
155
179
158
188
230
238
251
151
126
102
123
147
146
122
138
116
191
194
156
180
159
183
X70: 1
X70: 2
136
112
V
114
124
236
E
F
249
209
222
210
223 CAN 1 - H
CAN 1 - L
211
224
CAN 2 - H
CAN 2 - L
B1.2B2.2
B1.2 B2.2
X2: 3
5 A
A
C
147
A
C
123
1
+
2
3
101
125
148
I
182
J
A4.1
A3.1
161
X2: 14
162
O
111
135
TM
GPS
X61: 3
X61: 4
1
2
4
3
243
X2: 9
H
L
S2
F6
F13
F7
S4
B3
F14
S6
S7
S40
S18
A5
S22
S21
F21
Y1
K13
A8
A10
F23
A11
F15
S23
A3
Y3
Y4
Y6
Y5
Y2
Y11
Y14
Y13
Y12
H16
H14
Y7
Y8
B4
E25
E26
H13
C1
K4
38177D_3en
Sensor
PullHold
Infrared
thermometer
Sprinkling
Hydraulic oil
temperature
Brake pressure
Parking lights
Headlights
Directional left light
Engine oil pressure
Cooling water
temperature
Glow signal
Aut. vibration
Rear vibration
Vibration small
High vibration
Directional right light
Drive forward
Drive backward
Front vibration
Rear vibration
Brake valve
Diferencial lock
Sprinkling - edge cutter
Seat horn
Reversing horn
Vibration small (ARX 4)
High vibration (ARX 4)
Fuel tank level indicator
Brake lights
GND
Edge cutter - down
Edge cutter - up
MAINTENANCE MANUAL

Table of Contents

Related product manuals