EasyManua.ls Logo

BMW Z3 E37 1998 - Page 37

BMW Z3 E37 1998
347 pages
Print Icon
To Next Page IconTo Next Page
To Next Page IconTo Next Page
To Previous Page IconTo Previous Page
To Previous Page IconTo Previous Page
Loading...
paragon.myvnc.com
BMBMWBMWBMW
Z3
2460.2
6312.0
X6835
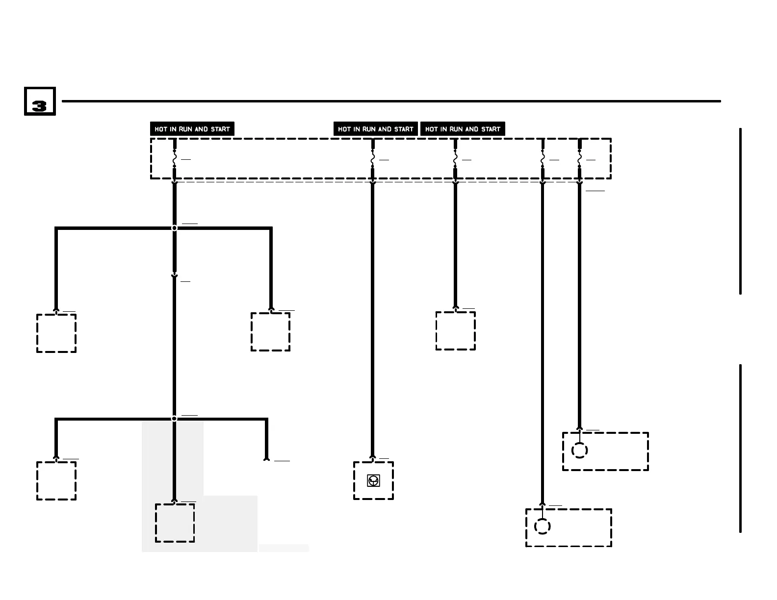
S8503
PROGRAM SWITCH
16
FUSES 26, 27, 28, 29, AND 30
04/99
0670.3Ć
1998
07
FUSE DETAILS
P90
FRONT POWER
DISTRIBUTION BOX
X10017
X2022
X8511
S8511
REVERSING LIGHT
SWITCH
2
D100
DATA LINK
CONNECTOR
X85035
X16
A2w
INSTRUMENT
CLUSTER
23
X511
S3
AUTOMATIC
TRANSMISSION
RANGE SWITCH
5
6571.0
E11
LEFT HIGH BEAM
LIGHT
E12
RIGHT HIGH BEAM
LIGHT
X1312
X1342
2460.2 2460.2
6322.0
X6002
2018161412
1.5 GN/WS .5 GN/VI .5 GN/GR 1 WS/GN 1 WS/BL
6312.0
.75 GN/WS1.5 GN/WS
1 GN/WS
1.5 GN/WS
1.5 GN/WS
X1168
E7
LEFT HEADLIGHT
E8
RIGHT HEADLIGHT
6322.0
3450.1
6211.0
6135.0
1240.0
X5112
1 GN/WS
WITHOUT EGS
S3
AUTOMATIC
TRANSMISSION
RANGE SWITCH
F26
10A
F27
5A
F28
5A
F29
7.5A
F30
7.5A
56a 56a
1230.0
X65241
1.5 GN/WS
G6509
GENERATOR
3234.0
Z3 ROADSTER
6CYLINDER
3450.0

Related product manuals