EasyManua.ls Logo

bolid S2000M - Page 24

bolid S2000M
64 pages
Print Icon
To Next Page IconTo Next Page
To Next Page IconTo Next Page
To Previous Page IconTo Previous Page
To Previous Page IconTo Previous Page
Loading...
FIRE AND ALARM CONSOLE
24
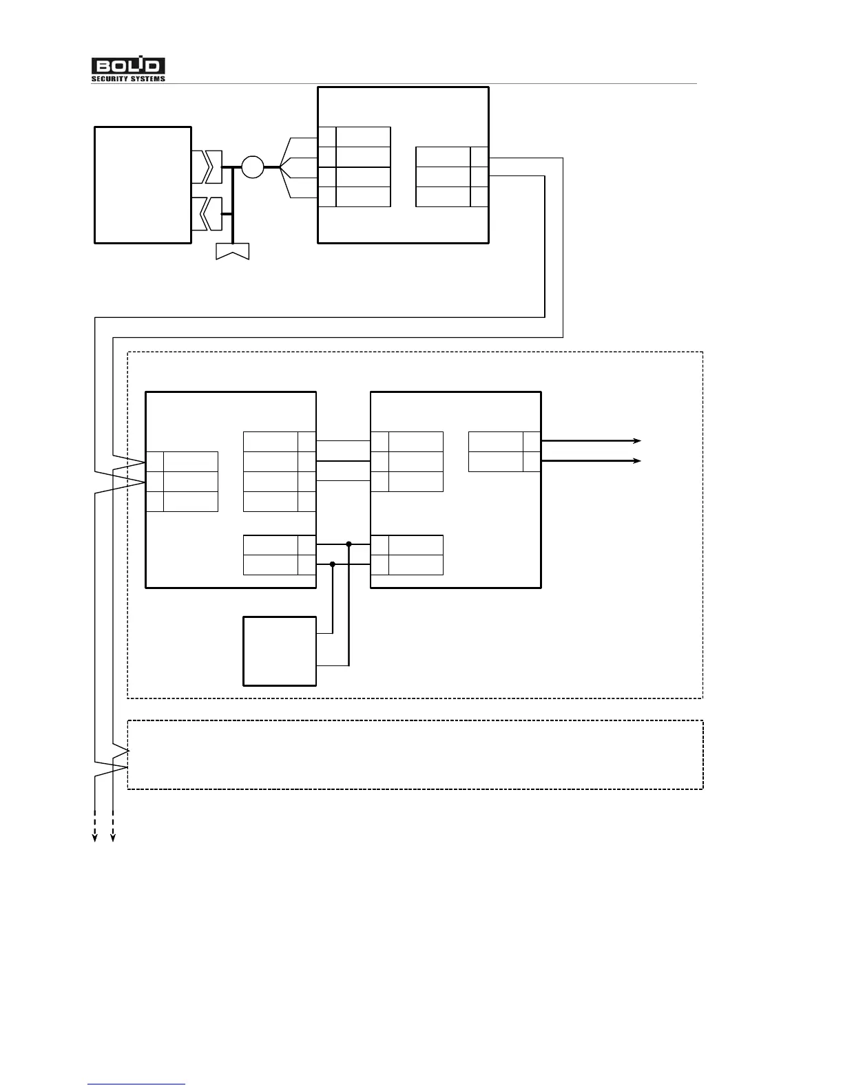
S2000М –‘S2000M’ alarm panel;
S2000-PI – interface converter repeater "S2000-PI";
BP – power supply;
1 – connection cable "S2000-PI" and PC.
1
2
3
4
GND
TxD
RxD
+ 5 В
XT5
PC
To keyboard
PC
COM
Keyboard
y
ello
white
brow
ree
1
1
2
3
A
B
0 В
XT3
ISOLATED
S2000-PI
RS-485
To consoles
RS-485
To devices
1
2
3
4
GND
TxD
RxD
+ 5 В
XT5
1
2
3
A
B
0 В
XT3
ISOLATED
S2000-PI
7
6
5
GND
DTR
TxD
XT1.3
3
4
1
A
B
0 В
S2000М
2+ U
XT1.2
XT1.1
+ Uп 1
2 GND
XT1
BP
+
subsystem 1
subsystem 2
To all subsystems
Figure 7 Connection of several ‘S2000M’ to the PC with ‘ARM Orion’ with galvanic isolation
of interface RS-485 diagram

Table of Contents

Other manuals for bolid S2000M