EasyManua.ls Logo

BWT Pearl Connect - Guarantee; Symbols; Wiring Diagram

BWT Pearl Connect
Print Icon
To Previous Page IconTo Previous Page
To Previous Page IconTo Previous Page
Loading...
CONSTRUCTION & REENOVATION 32 2022/12 - Indice de révision : D - Code : 32570
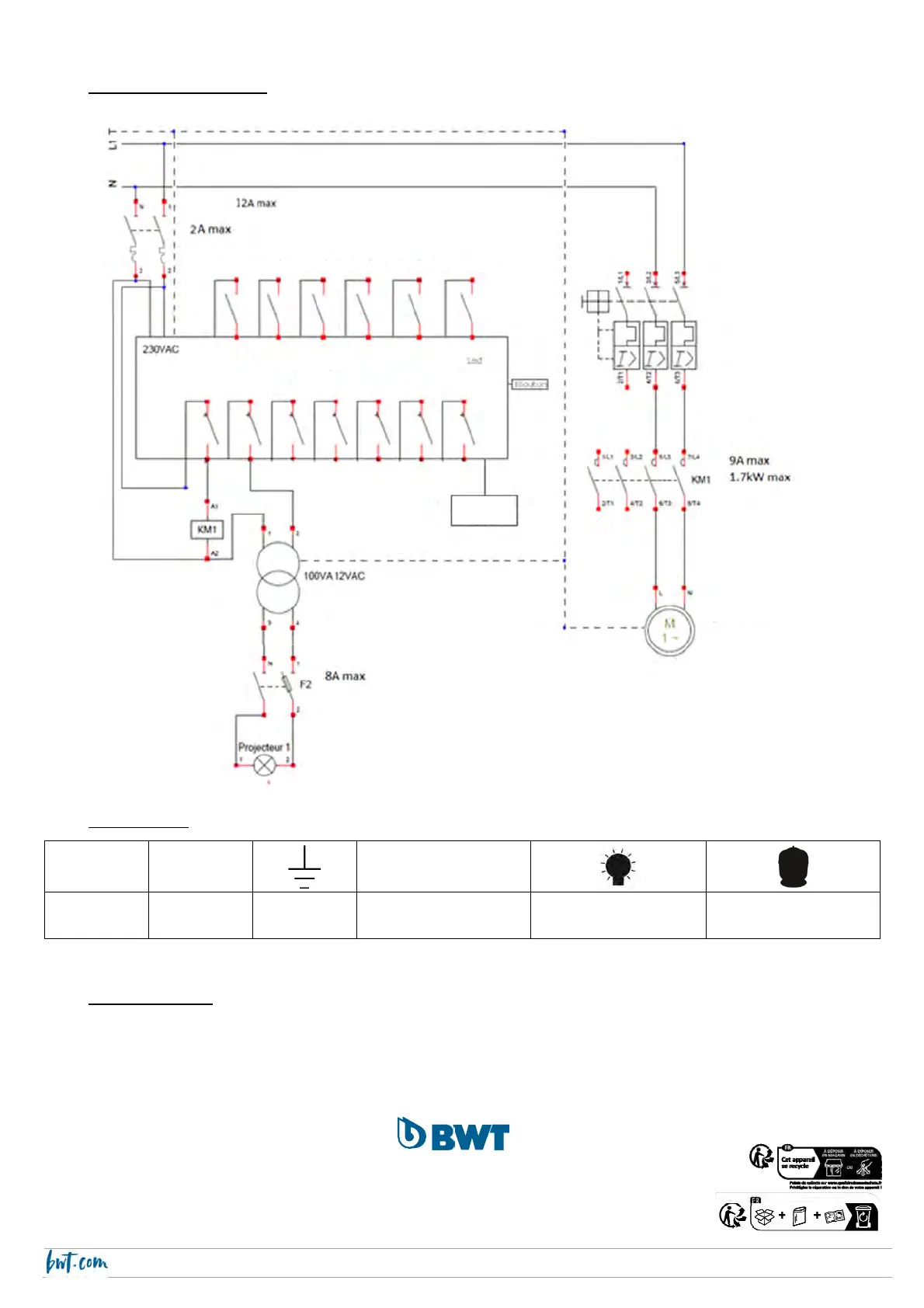
13. Wiring diagram
14. Symbols
N P
12V
neutral live earth 12 volt alternating
Underwater light
connection
Fitration pump
connection
15. Guarantee
In general, the guarantee offered by the BWT company may only be activated if the product was stored, handled,
installed, used and maintained in accordance with the instructions set out in this manual.
S.A. au capital de 7 000 000 € - R.C.S/Rennes B 333263846000 37
Input 1 Input 2
In
p
ut 3 In
p
ut 4
In
p
ut 5
In
p
ut 6
Printed circuit board
Temperature
sensor
Filtration pump
UW light 1

Related product manuals