EasyManua.ls Logo

Calorex Pro-Pac PPT45EHC - Page 72

Calorex Pro-Pac PPT45EHC
104 pages
Print Icon
To Next Page IconTo Next Page
To Next Page IconTo Next Page
To Previous Page IconTo Previous Page
To Previous Page IconTo Previous Page
Loading...
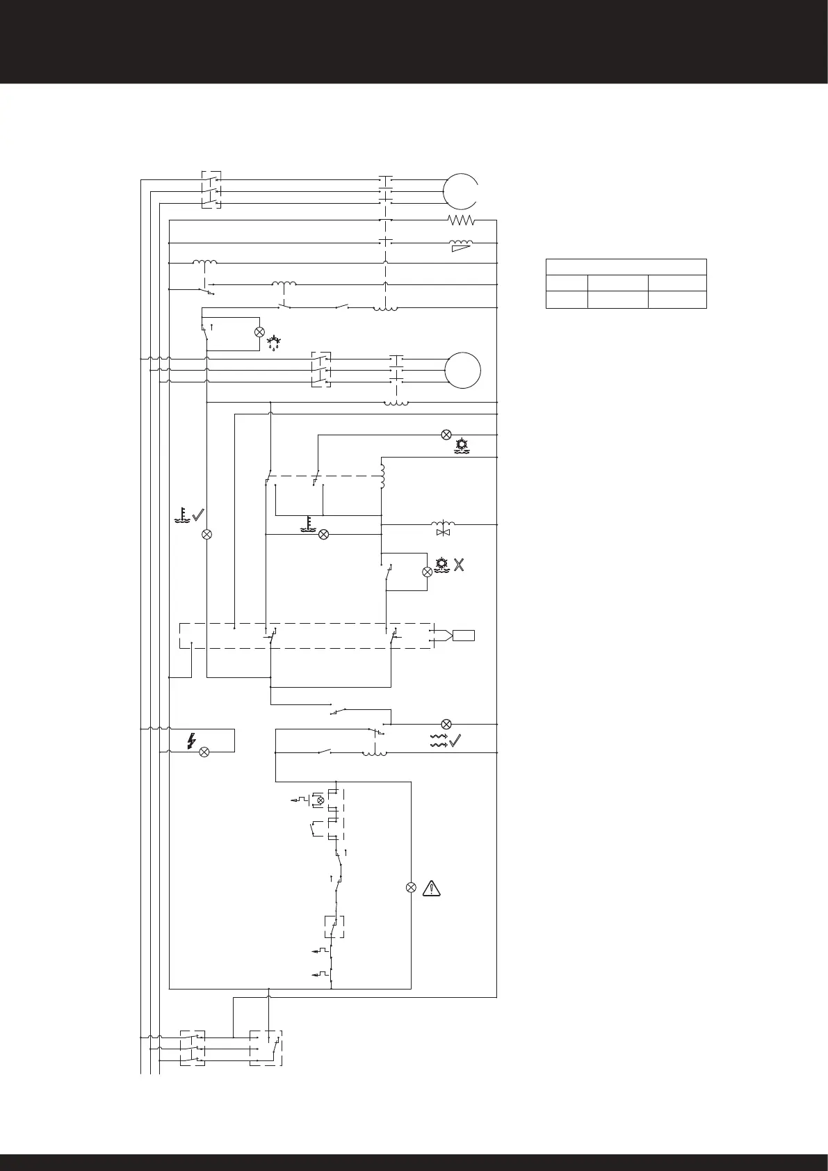
DEMARRAGE AMORTI
DISJONCTEUR THERMIQUE
ET VOYANT DE DEFAUT
SI INSTALLE
DEMARREUR OU
CONTACTEUR DE DEBIT
CIRCUIT
2A
VALEURS DISJONCTEUR
COMPRESSEUR VENTILATEUR
3.3A38.9A
TEMPORISATION 1 12 HEURES
DISJONCTEUR
COMMANDE
MONITEUR
DE PHASES
RELAIS (R2)
CONTACTEURS
VENTILATEUR
RECHAUFFEUR
COMPRESSEUR
TEMPORISATION
T2 (6 MIN)
PRESSOSTAT HP
VOYANT
REFROIDISSEMENT
SOUPAPE
D'INVERSION
DISJONCTEUR
COMPRESSEUR
DISJONCTEUR
VENTILATEUR
RELAIS (R1)
ELECTROVALVE
(ARRET LIGNE LIQUIDE)
THERMOSTAT
DEGIVRAGE
VOYANT
DEGIVRAGE
BORNES
D'INTER-VERROUILLAGE
CHAUFFAGE
VOYANT
PRESSOSTAT BP
PROTECTION
ELECTRONIQUE
COMPRESSEUR
VOYANT
DEFAUT
COMMUTATEUR
VEILLE
CONTACT 7 ET 8 FERMES EN MODE FROID
THERMOSTAT 2 CANAUX
PRESSOSTAT ET VOYANT
LIMITE DE
REFROIDISSEMENT
COMMUTATEUR
DEBIT D'EAU
CONTACT 6 ET 4 FERMES EN MODE CHAUDE
VOYANT DEBIT
D'EAU
VOYANT TEMP OK
VOYANT ALIMENTATION
PRINCIPALE
L3 L2 L1
3 N/F (VEILLE) (O)
2 N/O (MARCHE) (I)
L3
L2
L1
14 (N/O)
12 (N/F)
11 (COM)
5
3
1
6 (N/O)
4 (N/O)
2 (N/O)
(COM) 6
4 (N/O)
11
10
SONDE
5
3
1
6 (N/O)
4 (N/O)
2 (N/O)
(N/O) 4 7 (COM)
21 22 (N/C)
A1 A2
(W)
(V)
(U)
5
3
1
6 (N/F)
4 (N/F)
2 (N/F)
(N/O)
5 (N/F)
(COM) 15
18 (N/O)
16 (N/F)
A1 A2
(COM) 7
8 (N/O)
9 (N/F)
2 (N)
C (COM)
H (N/O)
(N/F) L
OUT 1 OUT 2
A
B
CONTACTEUR
13 14 (N/0)
BA
A1 A2
(N/F) 1
7 (COM)
(N/O) 4
(N/F) 3
9 (COM)
(N/O) 6
1 (L)
(COM) C
(N/F) L
H (N/O)
(SE COUPE A H EN BASSE
DE TEMPERATURE)
44
43 (N/F)
95
96 (N/F)
(N/F)
C (COM)
H (N/F)(N/O) L
C (COM)
H (N/O)
(N/F) L
(SE COUPE A L EN
HAUTE PRESSION)
(SE COUPE A H EN
BASSE PRESSION)
(N/O)
A B
RELAIS (R3)
1 (COM)
(N/O) 4
1 (N/C)
(COM) 7
(N/F)
TK
TK
(SE COUPE A H EN
BASSE TEMPERATURE)
5
3
1
6 (N/F)
4 (N/F)
2 (N/F)
CONTACT ALARME
DISJONCTEUR VENTILATEUR
CONTACT ALARME
DISJONCTEUR COMPRESSEUR
6 (N/F)
4 (N/F)
2 (N/F)
5
3
1
PROTECTION
THERMIQUE
VENTILATEUR
COMPRESSEUR
PP(T)45EHC, TRIPHASEE (200V ~3 60Hz)
20
SD566250 ISSUE 35
SYSTEME PRO-PAC MANUEL D’INSTALLATION

Related product manuals