EasyManua.ls Logo

Calorex Pro-Pac PPT45EHC - Page 74

Calorex Pro-Pac PPT45EHC
104 pages
Print Icon
To Next Page IconTo Next Page
To Next Page IconTo Next Page
To Previous Page IconTo Previous Page
To Previous Page IconTo Previous Page
Loading...
TEMPORISATION
1
12 HEURES
BORNES
D'ECLENCHEMENT
PRESSOSTAT EAU
RELAIS (R3)
RELAIS (R1)
RELAIS (R5)
CIRCUIT
FRIGORIFIQUE
1 THERMOSTAT
DE DEGIVRAGE
TEMPORISATION
2
6 MINS
RELAIS (R7)
RELAIS (R6)
VOYANT ALIMENTATION
PRINCIPALE
DISJONCTEUR
COMMANDE
MONITEUR DE
PHASES
RECHAUFFEUR
COMP 2
DEMARRAGE AMORTI
DISJONCTEUR
THERMIQUE ET
VOYANT DE DEFAUT
SI INSTALLE
DEMARREUR OU
CONTACTEUR
DE DEBIT
CONTACTEUR COMP 2
CONTACTEUR COMP 1
DISJONCTEUR COMP 1
DISJONCTEUR COMP 2
ELECTROVANNE
(ARRET LIGNE LIQUIDE)
CIRCUIT 1
ELECTROVANNE
(ARRET LIGNE LIQUIDE)
CIRCUIT 2
TEMPORISATION
3
7 MINS
THERMOSTAT 2 CANAUX
CIRCUIT
FRIGORIFIQUE
2
DE DEGIVRAGE
SONDE
NEUTRE
CONTACT 7 ET 8 FERMES EN MODE FROID
CONTACT 4 ET 6 FERMES EN MODE CHAUDE
VOYANT
DEFAUT
VOYANT
DEBIT D'EAU
VOYANT CHAUFFAGE
VOYANT
TEMP OK
VOYANT
REFROIDISSEMENT
VOYANT
REFROIDISSEMENT
VOYANT
DEGIVRAGE
COMMUTATEUR
VEILLE
(MARCHE) (I)
2
3
(VEILLE) (O)
(N/F)
D558750
COMP 1 AUX
(DISJONCTEUR)
PROTECTION
ELECTRONIQUE
COMPRESSEUR 1
CONTACT ALARME DISJONCTEUR
COMPRESSEUR 1
CONTACT ALARME
DISJONCTEUR COMPRESSEUR 2
PROTECTION
ELECTRONIQUE
COMPRESSEUR 2
COMPRESSEUR 2
PRESSOSTAT BP
(SE COUPE A H EN BASSE PRESSION)
COMPRESSEUR 2
PRESSOSTAT HP
(SE COUPE A L EN HAUTE PRESSION)
COMPRESSEUR 1
PRESSOSTAT BP
(SE COUPE A H EN BASSE PRESSION)
COMPRESSEUR 1
PRESSOSTAT HP
(SE COUPE A L EN HAUTE PRESSION)
CIRCUIT FRIGORIFIQUE
2
SOUPAPE D'INVERSION
CIRCUIT FRIGORIFIQUE 1
SOUPAPE D'INVERSION
CONTACT ALARME
DISJONCTEUR VENTILATEUR 2
CONTACT ALARME
DISJONCTEUR VENTILATEUR 1
VENTILATEUR 1
PROTECTION
THERMIQUE
CONTACTEUR
VENTILATEUR 2
VENTILATEUR
1
DISJONCTEUR VENTILATEUR 2
VENTILATEUR
2
CONTACTEUR
VENTILATEUR 1
DISJONCTEUR VENTILATEUR 1
(SE COUPE A 'H' EN
BASSE DE TEMPERATURE )
CIRCUIT FRIGORIFIQUE 2
PRESSOSTATS LIMITE DE
REFROIDISSEMENT
CIRCUIT FRIGORIFIQUE 1
(SE COUPE A 'H' EN
BASSE DE TEMPERATURE )
L1 L2 L3
14 (N/O)
96
(N/F)
95
96
(N/F)
95
TB
TB
(N/F) TB
(N/F) TB
(COM) 1
6 (COM)
1 (L)(N) 2
(N/O) 4
(N/F) 5
5
1
3
2 (N/F)
L1
L2
L3
11 (COM)
12 (N/F)
AB
4 (N/O)
1 (N/F)
6 (N/O)
10
11
(COM) 7
(COM) 9
(COM) C
(N/O) H
L (N/F)
(SE COUPE A H
EN BASSE
TERMERATURE)
AB
(N/F) 1
(N/O) 4
7 (COM)
B
B
1 (N/F)
4 (N/O)
(COM) 7
3 (N/F)
6 (N/O)
(COM) 97 (COM)
(N/O) 4
(N/F)
1
(COM) C
(N/O) H
L
(N/F)
A
A
1 (N/F)
(COM) 7 4 (N/O)
54
(N/F) 53
15 (COM)
18 (N/O)
16 (N/F)
A2A1
COMPRESSOR 1
CONTACTEUR
A1A2
A1 A2
COMPRESSOR 2
CONTACTEUR
(COM) 9
54
53 (N/F)
3 (N/F)
6 (N/O)
15 (COM)
16 (N/F)
18 (N/O)
A1A2
95
(N/F)
96
(COM) C
(N/O) L
H (N/F)
(COM) C
(N/O) H
L
(N/F)
AB 15 (COM)
18 (N/O)
16 (N/F)
A1A2
1
3
5
(N/F) 2
(N/F) 4
(N/F) 6
1
3
5
(N/O) 2
(N/O) 4
(N/O) 6
A2A1
CIRCUIT
2
VOYANT
DEFAUT
CIRCUIT 1
VOYANT
DEFAUT
1
2
1
3
5
(N/F) 2
(N/F) 4
(N/F) 6
1
3
5
(N/O) 2
(N/O) 4
(N/O) 6
A2A1
1
3
5
(N/F) 2
(N/F) 4
(N/F) 6
COMP
1
1
3
5
(N/O) 2
(N/O) 4
(N/O) 6
21 (AUX)
(N/F) 22
1
3
5
(N/F) 2
(N/F) 4
(N/F) 6
COMP
2
1
3
5
(N/O) 2
(N/O) 4
(N/O) 6
21 (AUX)
(N/F) 22
7
6
95
96 (N/F)
C (COM)
L (N/O)
C (COM)
H (N/O)
H
(N/F)
L
(N/F)
U
V
W
U
V
W
63 (AUX)(N/O) 64
(N/F) 1
(N/O) 4 7 (COM)
AB
7 (COM)(N/O) 8
(N/F) 9
(COM) C
(N/O) H
L
(N/F)
(COM) C
(N/O) H
L
(N/F)
6 (N/O)
9 (COM)
3 (N/F)
AB
(N/F)
4
(N/O)
7 (COM)
1 (N/F)
(N/F) (N/F)
9
8
OUT 1OUT 2
63 (AUX)
(N/O) 64
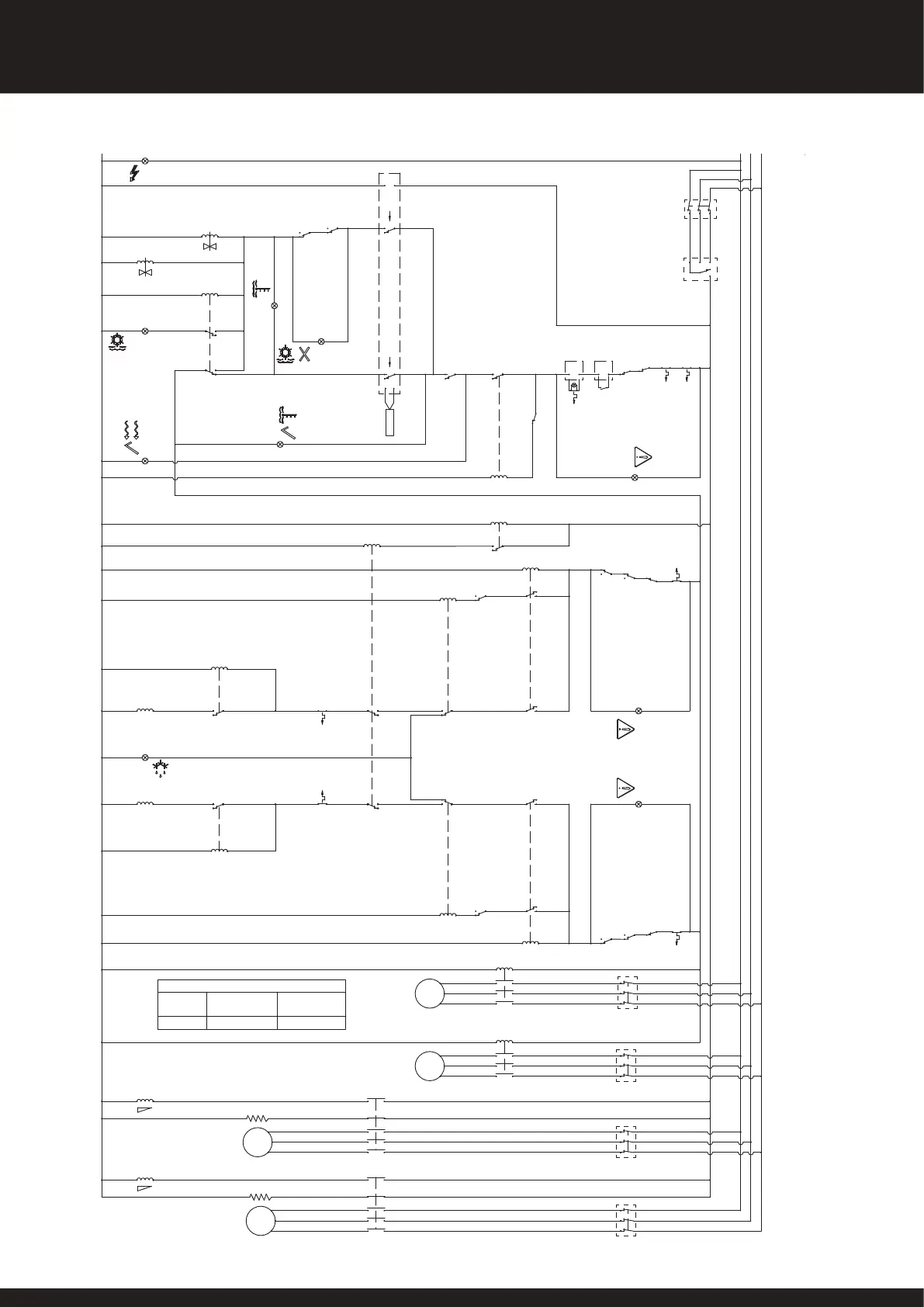
WATER FLOW SWITCH CONTACTS SHOWN WITH WATER FLOW AT MAXIMUM RATE
MCB CONTACTS / MCB ALARM CONTACTS / MCB AUX CONTACTS SHOWN WITH CIRCUIT BREAKER MANUALLY SWITCHED TO THE ON CONDITION
ALL OTHER CONTACTS SHOWN IN DE-ENERGISED STATE BUT WITH REFRIGERATION CIRCUIT FULLY CHARGED
WHERE CONTACTS ARE MARKED (N/O) OR (N/C) ON CIRCUIT DIAGRAM ABOVE CONDITIONS APPLY
NOTE
CIRCUIT
2.5A
VALEURS DISJONCTEUR
COMPRESSEUR
1 ET 2
VENTILATEUR
1 ET 2
1.1A23.6A
RECHAUFFEUR
COMP 2
RELAIS (R2)
RELAIS (R4)
CIRCUIT
FRIGORIFIQUE 1
CIRCUIT
FRIGORIFIQUE 2
CIRCUIT
FRIGORIFIQUE 2
THERMOSTAT
DE DEGIVRAGE
(SE COUPE A H
EN BASSE
TERMERATURE)
COMP 2 AUX
(DISJONCTEUR)
4 (N/F)
6 (N/F)
3 (N/F)
VENTILATEUR 2
PROTECTION
THERMIQUE
PP(T)90BHC TRIPHASEE (400V ~ 3 N 50Hz)
22
SD566250 ISSUE 35
SYSTEME PRO-PAC MANUEL D’INSTALLATION

Related product manuals