EasyManua.ls Logo

CertoClav Vacuum Pro 45 - Appendix 2: Circuit Diagram; Appendix 3: CE Declaration of Conformity for Autoclave

CertoClav Vacuum Pro 45
66 pages
Print Icon
To Next Page IconTo Next Page
To Next Page IconTo Next Page
To Previous Page IconTo Previous Page
To Previous Page IconTo Previous Page
Loading...
Instruction Manual CertoClav Vacuum Pro 45 l Model STE-45-T
63
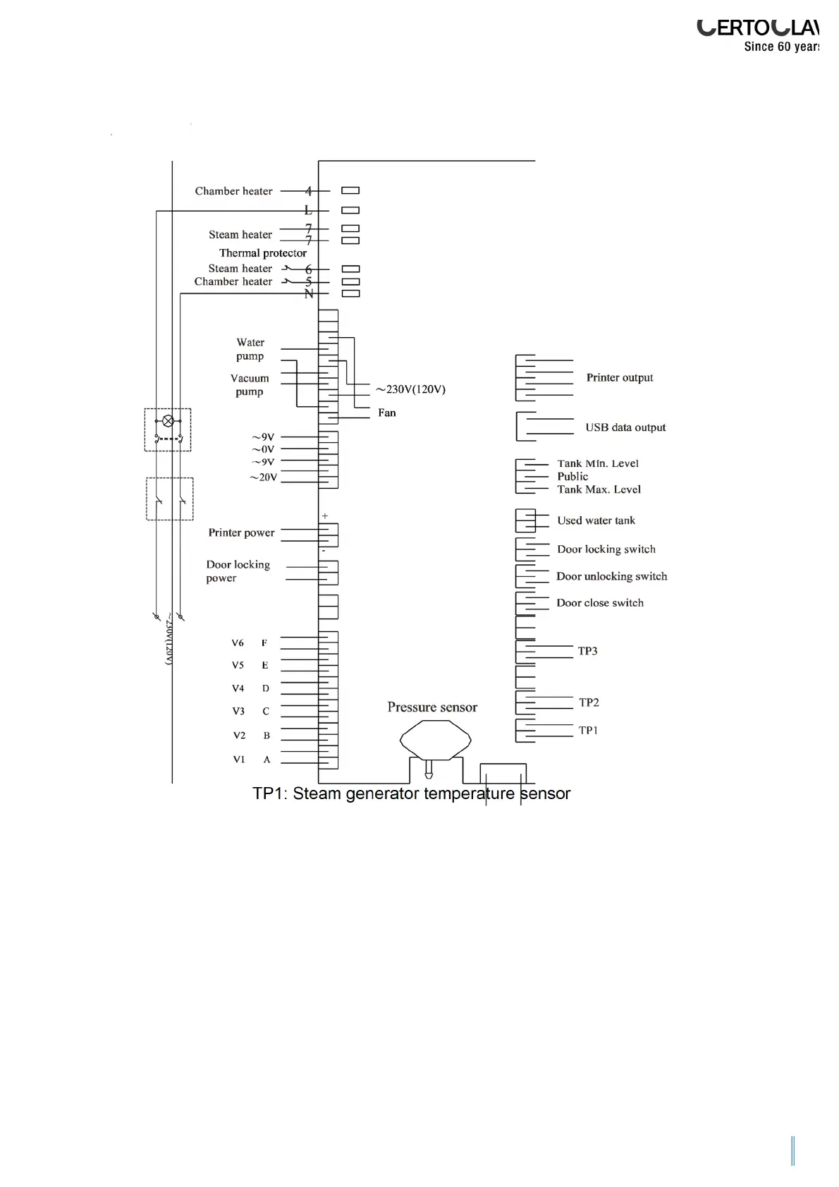
16.2 Appendix 2: Circuit diagram
TP1: Steam generator temperature sensor
TP2: Inner temperature sensor 1
TP3: Temperature sensor of chamber wall
V1: Vacuum pump valve
V2: Air filter valve
V3: Pump valve
V4: Water release valve
V5: Vacuum pump start valve
V6: Vacuum pump fan
16.3 Appendix 3: CE Declaration of Conformity for Autoclave

Table of Contents