EasyManua.ls Logo

ClimateMaster Tranquility Digital DXM2 - Contactor Chart; Verifying Pump Feedback Signal

ClimateMaster Tranquility Digital DXM2
72 pages
Print Icon
To Next Page IconTo Next Page
To Next Page IconTo Next Page
To Previous Page IconTo Previous Page
To Previous Page IconTo Previous Page
Loading...
Tranquility
®
Digital (DXM2)—Troubleshooting Guide
Rev.: 10 March, 2015
12
Geothermal Heating and Cooling
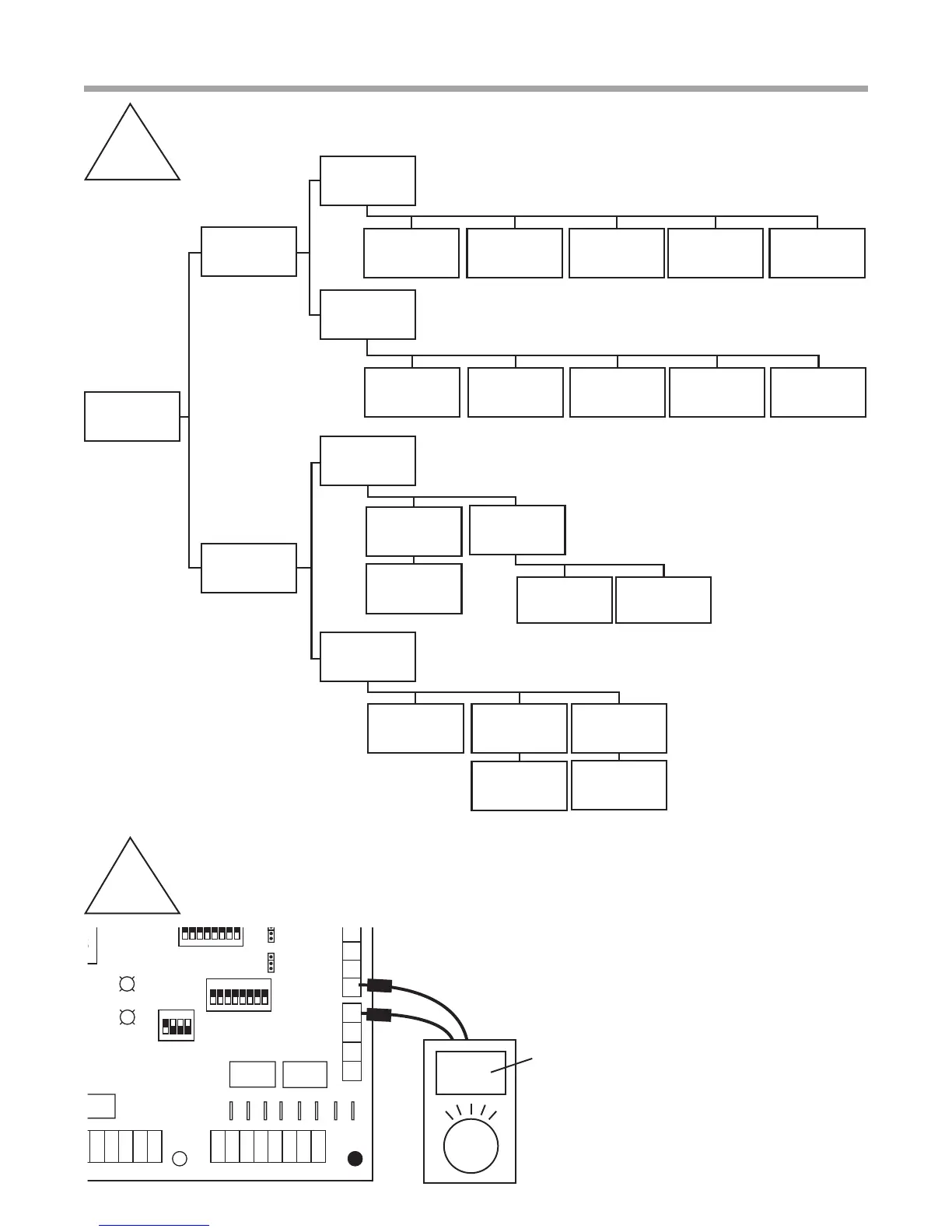
Verifying Pump Feedback Signal
A-B
Contactor Chart
A-A
Contactor Chart
Contactor
closed
Motor does
not hum
Burned
contacts
Open in low
voltage circuit
Incorrect
wiring
Open motor
wiring
Open overload
switch
Motor hums, cuts off
on overload circuit
breaker or blows
fuses
Compressor tight or
stuck
High discharge
pressure not
equalized
Low line
voltage
Burnt out or
open winding
Non-condensibles in
refrigerant circuit
Contactor open
Buzzing
Check
contactor
Normal voltage
to coil
Contactor defective,
jammed or hung up
Low voltage
to coil
Wrong gauge of
thermostat wire
Low voltage from
transformer
Not buzzing
Loose
wire
No voltage
to coil
No power
to control circuit
Voltage
to coil
Coil open
circuited
P1
Alarm
Relay
Comp
Relay
O
Y1
Y2
W
G
C
R
AL1
24Vdc
EH1
EH2
P6
R
C
Off On
JW3
A
OVR
ESD
C
R
NSB
AL2
JW1
Acc1
Relay
Acc2
Relay
H
COM
NC1
NO1
COM
NC2
NO2
P3
CO
RV
RV
LT1
LT1
LT2
LT2
LP
LP
HP
HP
P7
Status
Fault
R
R
CC
CCG
CO
S1
S2
1
12
1
4
Factory Use
(240Vac)
Com
N.O.
Fan Enable
5 1/2"
7"
6 1/2"
5"
Use 4 mounting screws
#6 sheet metal screw 1” long
1.5
3/8” standoff
Factory low
voltage molex
connection for
unit harness
Factory low
voltage molex
connection for
electric heat
harness
Micro
U1
Off On
P2
COH
COM
AO2
P11
Gnd
T1
P10
T2 T2 T3 T3 T4 T4
T5
P9
T5
T6 T6
A0-1 A0-2
Off On
S3
RV
Relay
CCH
Relay
Test
P5
B-
Gnd
P4
A+ 24V
(240Vac)
Fan Speed
N.O.
N.C.
12V
OUT
Gnd
P8
IN
NC
P12
Note: There is only
one T1 connection
1 2 3 4
1 2 3 4 5 6 7 8
1 2 3 4 5 6 7 8
AO1
Gnd
0-2 VDC with pump on
3-4 VDC with pump off
Ensure correct wiring on T1=Yellow,
A0-2=White. If not, voltage may look
good but pump may not operate.

Table of Contents

Related product manuals