EasyManua.ls Logo

Cold Jet i3 MICROCLEAN 2 - Login and Authentication

Cold Jet i3 MICROCLEAN 2
46 pages
Print Icon
To Next Page IconTo Next Page
To Next Page IconTo Next Page
To Previous Page IconTo Previous Page
To Previous Page IconTo Previous Page
Loading...
44 2023-08-29
Click to go to Top of Document
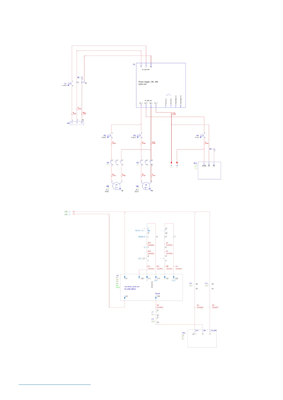
Electrical Schematic

Other manuals for Cold Jet i3 MICROCLEAN 2

Related product manuals