EasyManua.ls Logo

COMBAT CTU-90 - Troubleshooting for Flame Supervision System; Troubleshooting for Solenoid Valves

COMBAT CTU-90
54 pages
Print Icon
To Next Page IconTo Next Page
To Next Page IconTo Next Page
To Previous Page IconTo Previous Page
To Previous Page IconTo Previous Page
Loading...
COMBAT
®
CTU UNIT HEATERS INSTALLATION OPERATION AND SER VICE MANUAL
38 of 46
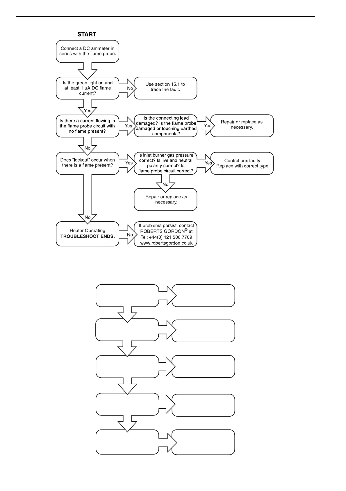
16.3 Troubleshooting for Flame Supervision System
16.4 Troubleshooting for Solenoid Valves
NOTE: Minimum flame probe current 1 µA DC.
Valve faulty.
Replace with one of
correct type.
Fault elsewhere
Fault elsewhere
Valve Operating
TROUBLESHOOT ENDS.
No
Ye s
Valve faulty.
Replace with one of
correct type.
Does gas pressure at
outlet of valve return to zero or
lower when valve turns off?
No
Ye s
Does gas pressure at outlet
of the valve rise when
valve turns on?
No
Ye s
Is gas pressure at inlet of the
valve correct for gas type?
Note pressure found.
No
Ye s
START
Is 230 V at the valve
terminals at the
appropriate time.
Ye s
No
If problems persist, contact
ROBERTS GORDON
®
at
Tel: +44(0) 121 506 7709
www.rg-inc.com

Table of Contents

Related product manuals