EasyManua.ls Logo

Danfoss VLT HVAC Drive FC 102 - Page 32

Danfoss VLT HVAC Drive FC 102
254 pages
Print Icon
To Next Page IconTo Next Page
To Next Page IconTo Next Page
To Previous Page IconTo Previous Page
To Previous Page IconTo Previous Page
Loading...
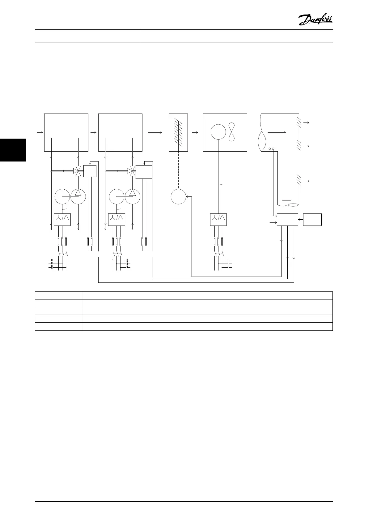
5.3.3 Using a Drive to Save Money
The drive eliminates the need for some equipment that would normally be used. The 2 systems shown in Illustration 5.14
and Illustration 5.15 can be established at roughly the same price.
Cost without a drive
M
- +
M
M
x6 x6
x6
175HA205.12
Valve
posi-
tion
Starter
Fuses
LV
supply
P.F.C
Flow
3-Port
valve
Bypass
Return
Control
Supply
air
V.A.V
outlets
Duct
P.F.C
Mains
Fuses
Starter
Bypass
supply
LV
Return
valve
3-Port
Flow
Control
Valve
posi-
tion
Starter
Power
Factor
Correction
Mains
IGV
Mechanical
linkage
and vanes
Fan
Motor
or
actuator
Main
B.M.S
Local
D.D.C.
control
Sensors
PT
Pressure
control
signal
0/10V
Temperature
control
signal
0/10V
Control
Mains
Cooling section Heating section
Fan sectionInlet guide vane
Pump Pump
DDC Direct digital control
VAV Variable air volume
Sensor P Pressure
EMS Energy management system
Sensor T Temperature
Illustration 5.14 Traditional Fan System
Product Features
VLT
®
HVAC Drive FC 102
30 Danfoss A/S © 11/2017 All rights reserved. MG16C302
55

Table of Contents

Other manuals for Danfoss VLT HVAC Drive FC 102

Related product manuals