EasyManua.ls Logo

Deif ASC 150 - AC- or DC-Coupled Connections

Deif ASC 150
36 pages
Print Icon
To Next Page IconTo Next Page
To Next Page IconTo Next Page
To Previous Page IconTo Previous Page
To Previous Page IconTo Previous Page
Loading...
Power source operation: The ESS can be a power source if the SOC is above threshold 1. *Below threshold 1: The ESS can
discharge as a power source until the SOC reaches the minimum. The ESS must then recharge to threshold 1 before it can
discharge again.
Energy source operation: The ESS can be an energy source if the SOC is above threshold 2. **Below threshold 2: The ESS can
discharge as an energy source until the SOC reaches threshold 1. The ESS must recharge to threshold 2 before it can be an energy
source again.
Between threshold 1 and maximum, you can use M-Logic or external inputs to change between power source operation and energy
source operation.
Charging and discharging parameters
The ESS can recharge from gensets or mains. You can configure which source to use for charging with parameters 17025 and
17033. Parameter 17025 is the Mains charge mode, and parameter 17033 is the DG Charge mode.
For the Mains charge mode function, you can select these options:
SOC-based charging only
SOC + plant assist charging
The default is SOC + plant assist charging. For this option, the battery can discharge to help achieve the plant set point (if the state
of charge (SOC) lets the battery do this).
These settings are usually configured during plant commissioning.
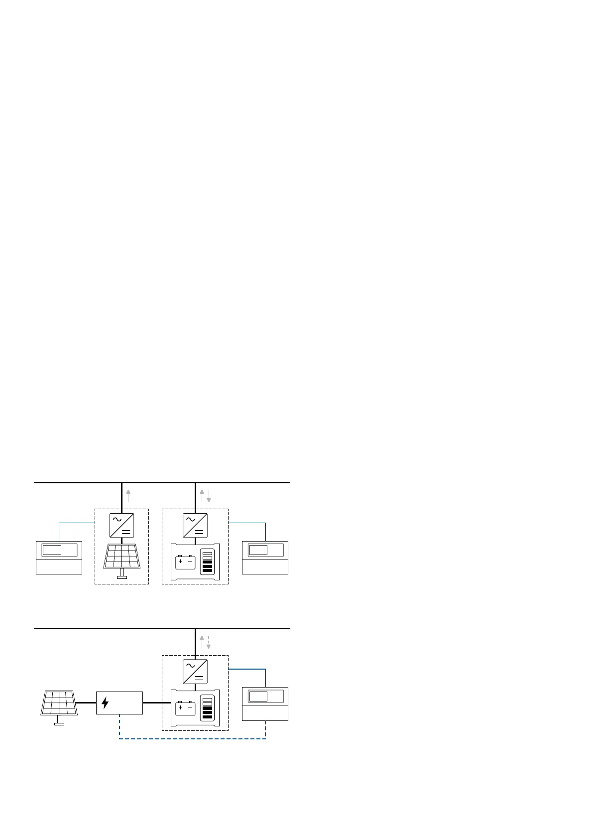
2.4.4 AC- or DC-coupled connections
In AC-coupled connections, the system can include an ASC Solar that controls PV, and an ASC Storage that controls the ESS. You
can configure which source charges the ESS, for example mains or gensets.
In DC-coupled connections, a DC source (for example, a separate charger or PV) charges the battery directly. In AC-coupled
connections, the power sources have separate connections to the AC busbar.
AC-coupled connections
AC busbar
ASC Solar ASC Storage
DC-coupled connections
AC busbar
Charger
ASC Storage
OPERATOR'S MANUAL 4189341343A EN Page 12 of 36

Related product manuals