EasyManua.ls Logo

Deif ASC 150 - Page 7

Deif ASC 150
36 pages
Print Icon
To Next Page IconTo Next Page
To Next Page IconTo Next Page
To Previous Page IconTo Previous Page
To Previous Page IconTo Previous Page
Loading...
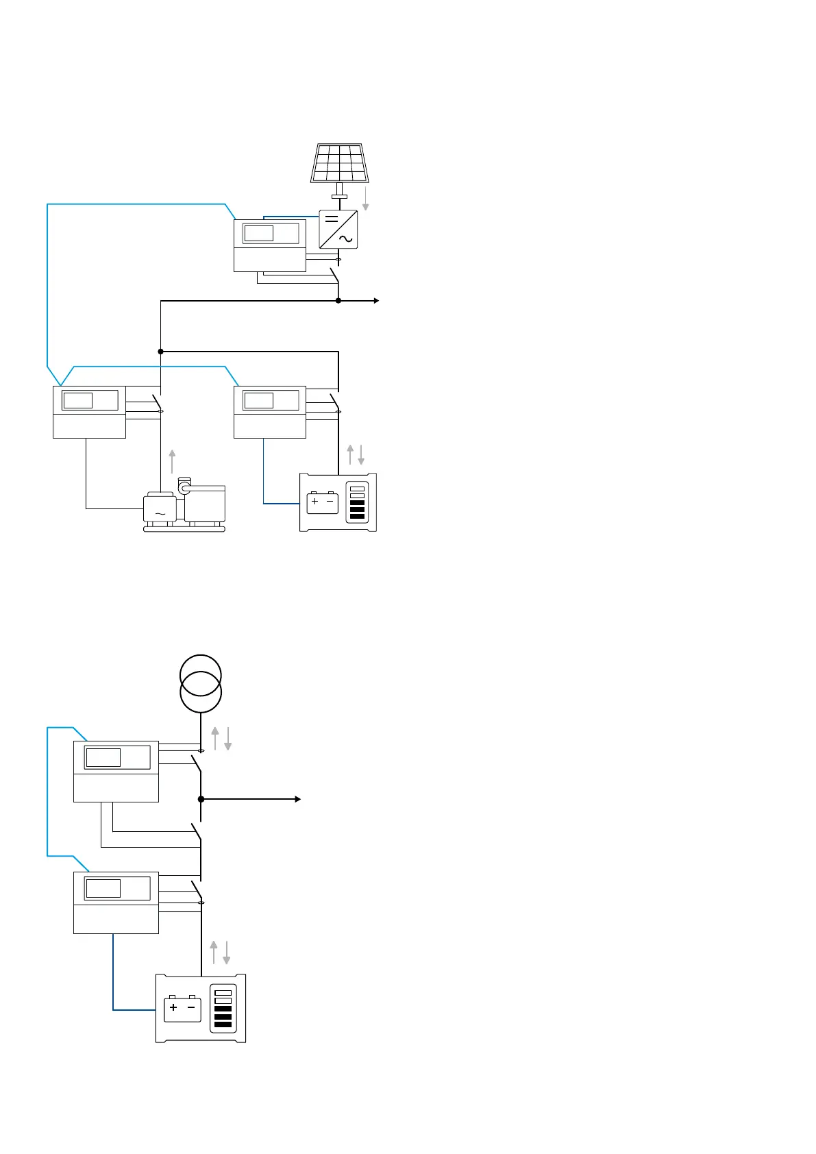
Application for an ASC controller in a power management system with AGC Genset and ASC Solar
This is an example of an off-grid application, where the controllers are in a power management system together. The ASC 150
Storage controller controls the ESS, and the ESS breaker.
G
Consumers
PMS
V
V
I
V
V
I
V
I
V
AGC Genset ASC Storage
ASC Solar
Application for an ASC 150 Storage controller in a power management system with AGC Mains controller
This is an example of a grid-tied application, where the controllers are in a power management system together. The ASC 150
Storage controller controls the ESS, and the ESS breaker.
PMS
Consumers
V
V
I
V
V
I
AGC Mains
ASC Storage
OPERATOR'S MANUAL 4189341343A EN Page 7 of 36

Related product manuals