EasyManua.ls Logo

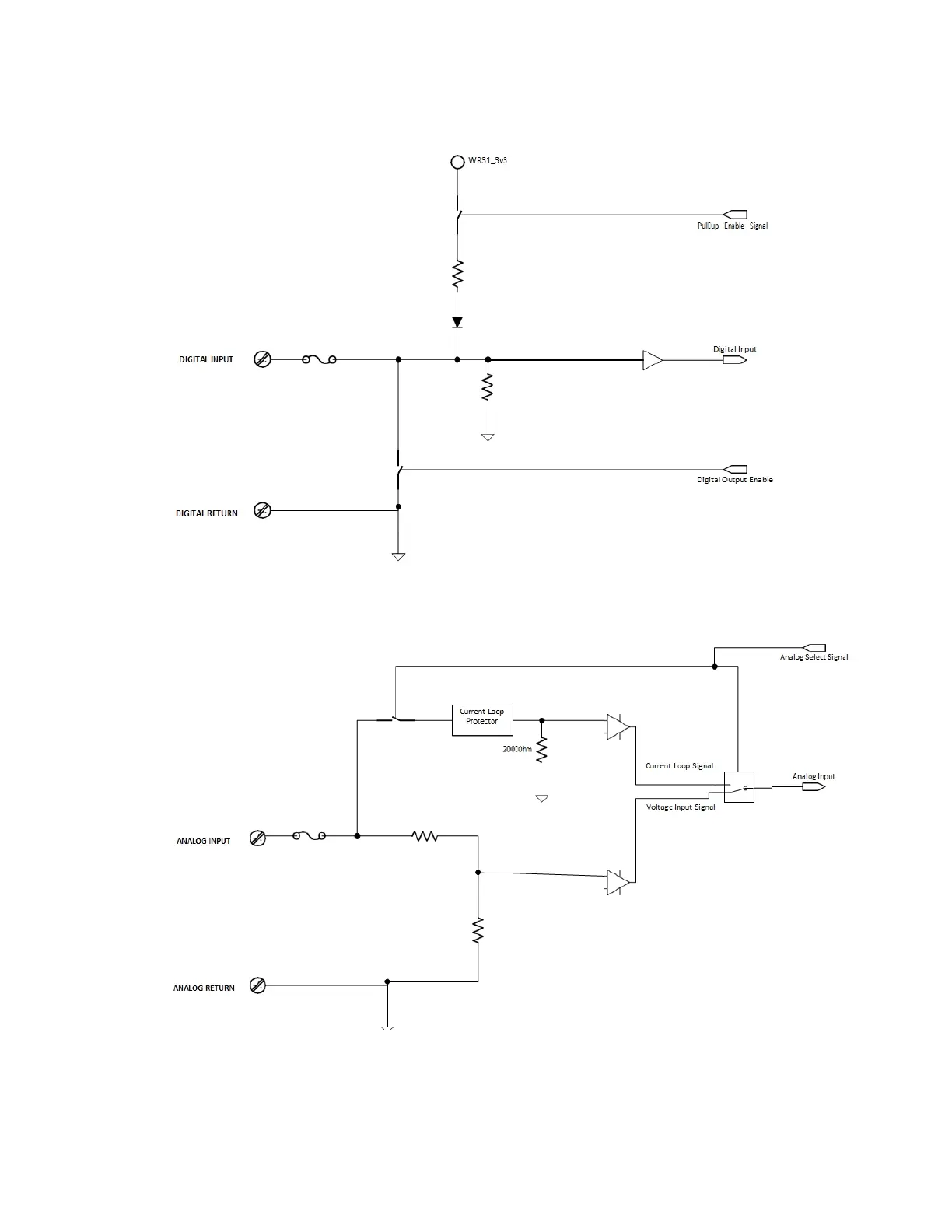
Digi TransPort WR21 - Transport WR31 Digital Input;Output: Representative Circuit; Transport WR31 Analog Input: Representative Circuit

Digi TransPort WR21
948 pages
Print Icon
To Next Page IconTo Next Page
To Next Page IconTo Next Page
To Previous Page IconTo Previous Page
To Previous Page IconTo Previous Page
Loading...
Hardware features TransPort WR31 hardware features
Digi TransPor Routers User Guide
55
TransPort WR31 digital input/output: representative circuit
TransPort WR31 analog input: representative circuit

Table of Contents

Other manuals for Digi TransPort WR21

Related product manuals