EasyManua.ls Logo

Dunkirk DCBF-125 - Indirect Storage Tank

Dunkirk DCBF-125
60 pages
Print Icon
To Next Page IconTo Next Page
To Next Page IconTo Next Page
To Previous Page IconTo Previous Page
To Previous Page IconTo Previous Page
Loading...
35
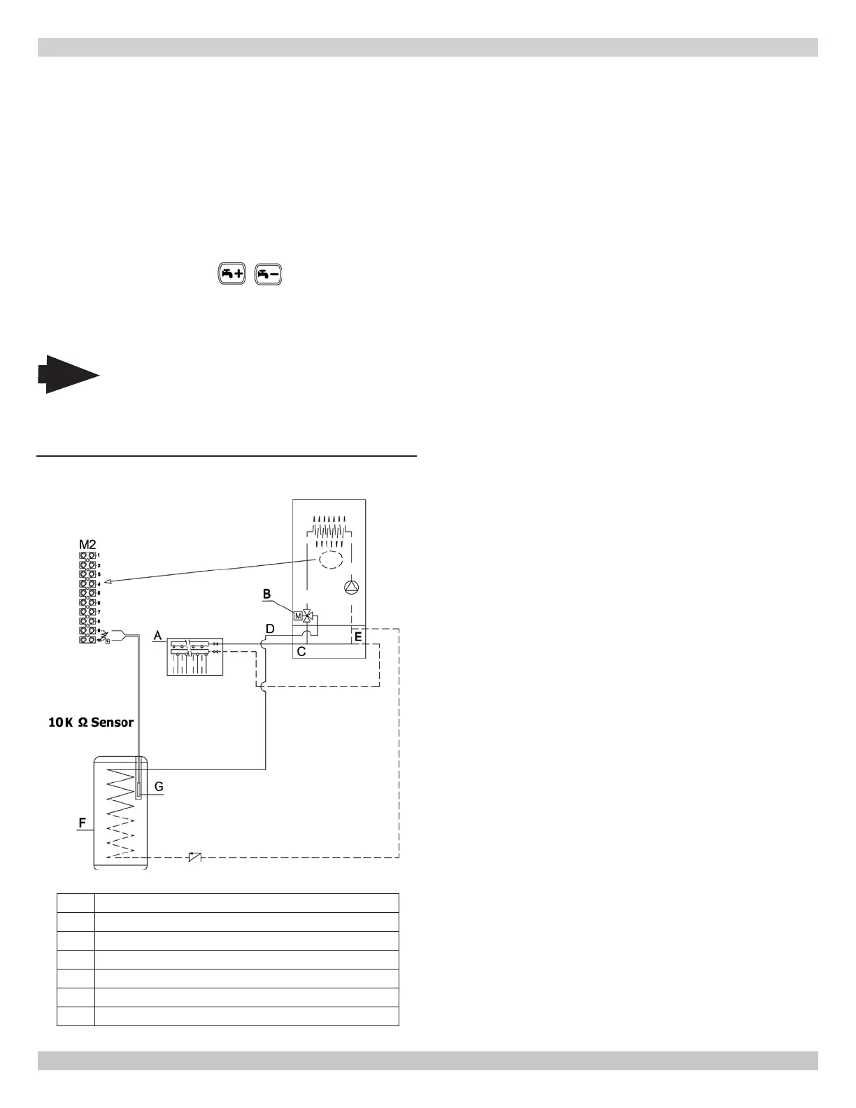
8.8 Indirect Storage Tank
A Heating system
B Three way diverter valve
C 
D Heating supply to DHW indirect storage tank coil
E Heating water return
F Tank
G 
Boilers DCBF-125 can be electrically connected to indirect
storage tank as follows:
Connect DHW priority 10K Ω sensor NTC to terminals
9-10 on terminal block M2.
Insert 10K Ω NTC sensor element in the sensor well of
indirect storage tank.
Verify exchange capacity of the storage boiler coil is
appropriate for boiler power.
Adjust DHW temperature +95 °F...+140 °F (+35
°C...+60 °C) by pressing
on boiler Control.
IMPORTANT: set parameter P03 = 05 as described in:
"PARAMETER SETTINGS".
FIGURE 8-7A Kt Indirect Storage Tank
*125 Model shown
Note
Sensors used for this boiler are proprietary to
the manufacturer. Use of after market sensors
will diminish boiler performance.
8 - ELECTRICAL CONNECTIONS
240012564 REV A, [05/15/2019]

Table of Contents

Other manuals for Dunkirk DCBF-125

Related product manuals