EasyManua.ls Logo

Duplo DP-S510 - Returning Operation Flowchart When the Power Is Cut off Accidentally

Duplo DP-S510
298 pages
To Next Page IconTo Next Page
To Next Page IconTo Next Page
To Previous Page IconTo Previous Page
To Previous Page IconTo Previous Page
Loading...
55
x Platemaking / Master Feed / Ejection Section
chap.2
4.
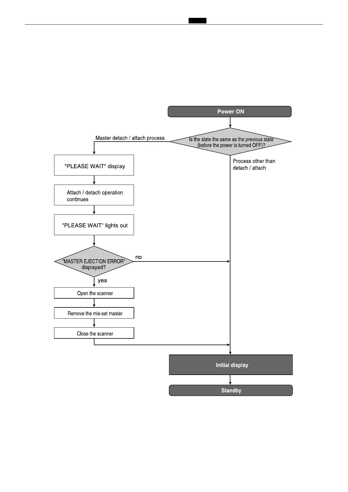
Returning Operation Flowchart When the Power Is Cut Off Accidentally
The machine returns to the initial state automatically when the power is turned off mistakenly during pro-
cessing platemaking, master detach and master attach simultaneously or when the power returns after it is
interrupted.

Table of Contents

Related product manuals