EasyManua.ls Logo

EBS EPX400 - 3. Assembly and Wiring; 3.1. EPX400 Transmitter Overview

EBS EPX400
71 pages
Print Icon
To Next Page IconTo Next Page
To Next Page IconTo Next Page
To Previous Page IconTo Previous Page
To Previous Page IconTo Previous Page
Loading...
EPX400 Manual
Page 8 / 71
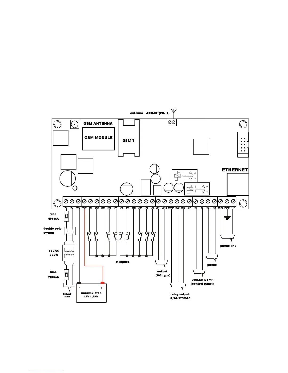
3. ASSEMBLY AND WIRING
Transmitter is delivered along with a power supply (see below). The manufacturer
provides necessary wiring linking a power supply with the transmitter, and described
procedures relate to wiring of a transmitter printed circuit board.
Switch power off to perform any connection.
Length of the wires connecting between the transmitter and control panel must not
exceed 3 m.
3.1. EPX400 TRANSMITTER
Figure 1. Connecting the EPX400 transmitter
Connections of wires shall be made with due care to prevent any faults or dead
shorts. Places of connections shall be protected against weather conditions. For
safety reasons, on AC supply lines must be mounted fuse 400mA/250VAC and double

Table of Contents

Related product manuals