EasyManua.ls Logo

Emerson Micro Motion 1000 Series - Page 228

Emerson Micro Motion 1000 Series
282 pages
Print Icon
To Next Page IconTo Next Page
To Next Page IconTo Next Page
To Previous Page IconTo Previous Page
To Previous Page IconTo Previous Page
Loading...
218 Micro Motion Series 1000 and Series 2000 Transmitters
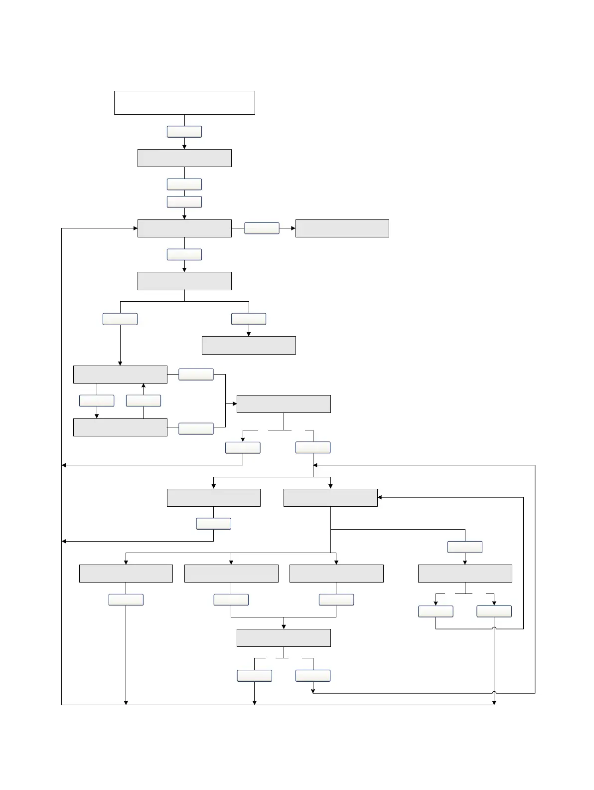
Menu Flowcharts – Model 1700/2700 AN Transmitters
Figure E-19 Display menu – Off-line maintenance: Meter verification
Select
OFF-LINE MAINT
Scroll and Select simultaneously
for 4 seconds
Scroll
Select
Scroll
SENSOR VERFY
Scroll
OUTPUTS
LAST VALUE
FAULT
STOP MSMT/YES?
Scroll
Select
Select
. . . . . . . . . . . . . x%
(2)
UNSTABLE FLOW
(1)
Yes
Select
PASS ABORTCAUTION
Scroll Scroll
RERUN/YES?
Yes
Select
Scroll
ABORT/YES?
No
Scroll
Select
No
Scroll
Yes
Select
SENSOR EXIT
Select
Scroll
Scroll
Scroll
No
Scroll
OFF-LINE EXIT
(1) Either Unstable Flow or Unstable Drive Gain may be
displayed, indicating that the standard deviation of the
flow or drive gain is outside limits. Check the process
and retry the procedure.
(2) Represents the percentage completion of the
procedure.

Table of Contents

Related product manuals