EasyManua.ls Logo

Emerson Micro Motion 1000 Series - Page 258

Emerson Micro Motion 1000 Series
282 pages
Print Icon
To Next Page IconTo Next Page
To Next Page IconTo Next Page
To Previous Page IconTo Previous Page
To Previous Page IconTo Previous Page
Loading...
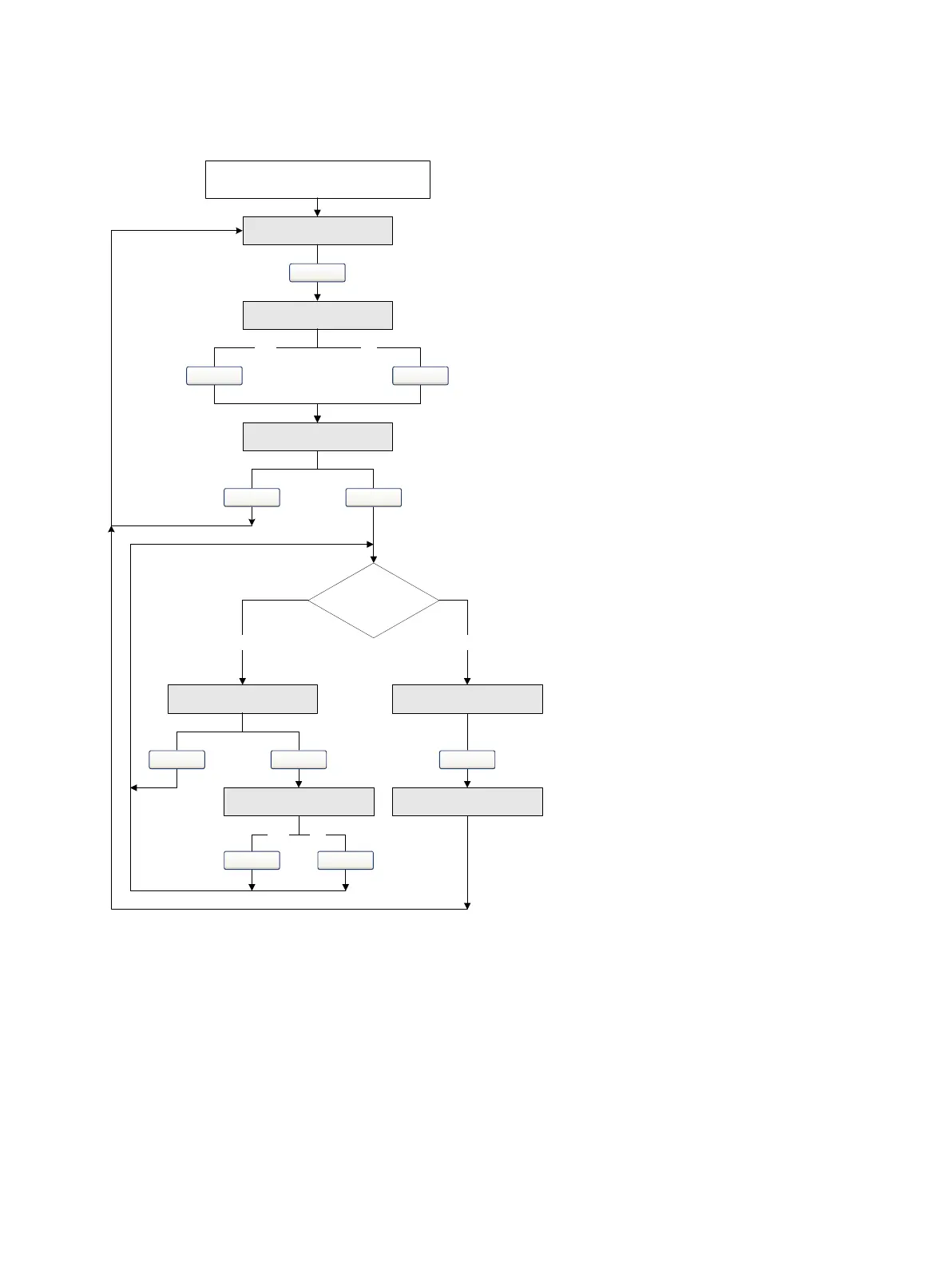
248 Micro Motion Series 1000 and Series 2000 Transmitters
Menu Flowcharts – Model 2700 CIO Transmitters
Figure G-13 Display menu – Alarms
SEE ALARM
Scroll and Select simultaneously
for 4 seconds
ACK ALL
(1)
Yes
EXIT
Select
No
Alarm code
Scroll
ACK
Yes
Select
No
Active/
unacknowledged
alarms?
NoYes
Select
NO ALARM
EXIT
Scroll
Scroll
Select
Scroll
ScrollSelect
(1) This screen is displayed only if the ACK ALL
function is enabled and there are unacknowledged
alarms.

Table of Contents

Related product manuals