EasyManua.ls Logo

Ender 2 Pro - Troubleshooting Common Issues; Diagnostic Flowchart for Problems

Ender 2 Pro
32 pages
Print Icon
To Next Page IconTo Next Page
To Next Page IconTo Next Page
To Previous Page IconTo Previous Page
To Previous Page IconTo Previous Page
Loading...
Play by
storage card
Other
M
F
H
motor
Extrusion
gear loose
home
H
H
21
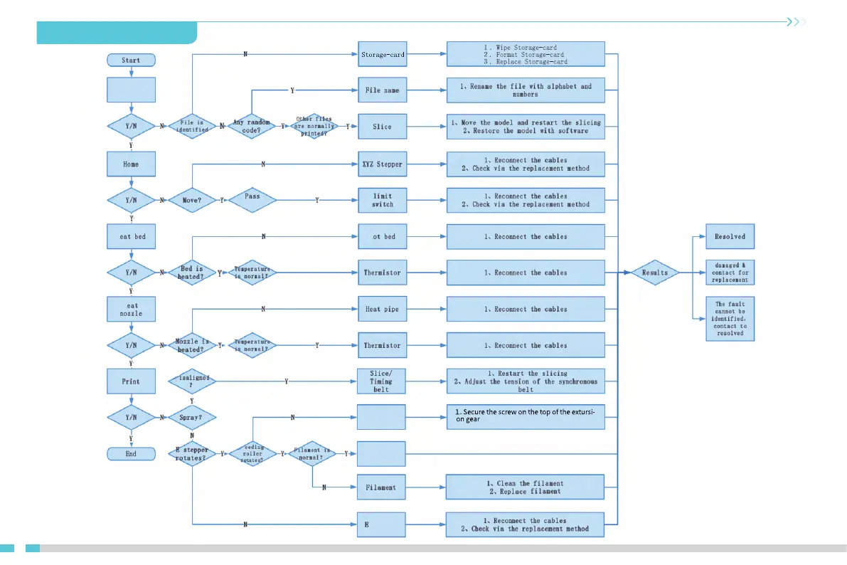
21. Trouble-shooting

Related product manuals