EasyManua.ls Logo

ensto Wallbox - Page 19

ensto Wallbox
36 pages
Print Icon
To Next Page IconTo Next Page
To Next Page IconTo Next Page
To Previous Page IconTo Previous Page
To Previous Page IconTo Previous Page
Loading...
19
RAK111_ENG / © Ensto 2019
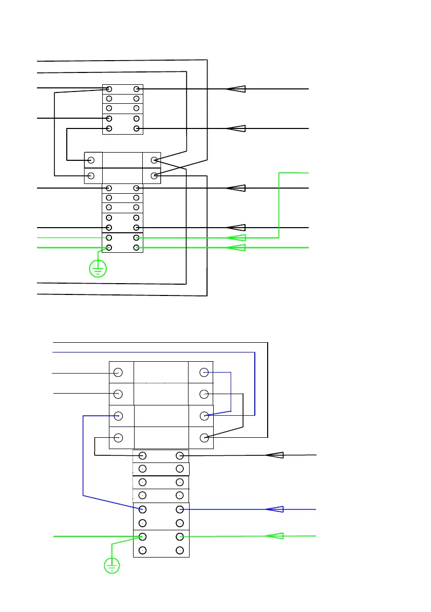
Example 3: Supply connection for Wallbox with 1 outlet, integrated RCD / MCB
N
PE
L
2
L3
L1
F01
MCB
B6
2
1
2
1
N
QF1
MCB/RCD
32A
2
1
2
1
N
N
L
PE
SUPPLY
Example 2: Supply connection from IT network for Wallbox with 2 outlets
L2
L3
L2
L3
SUPPLY 2
1
2
L2
L2
L1
PE
F01
MCB
B6
L2
L1
PE
SUPPLY 1
PE
1
2

Other manuals for ensto Wallbox