EasyManua.ls Logo

ensto Wallbox - EVB101 Internal Circuit Example

ensto Wallbox
36 pages
Print Icon
To Next Page IconTo Next Page
To Next Page IconTo Next Page
To Previous Page IconTo Previous Page
To Previous Page IconTo Previous Page
Loading...
27
RAK111_ENG / © Ensto 2019
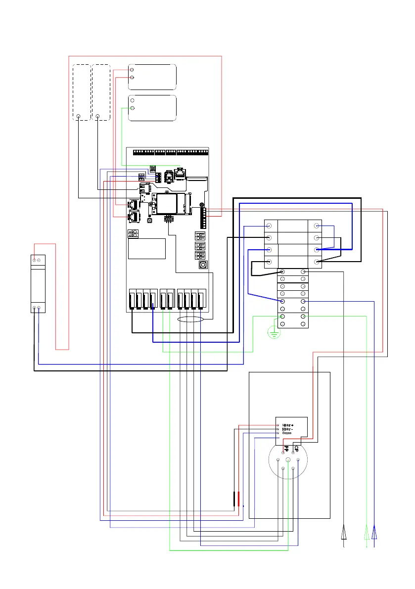
14. EVB101 Internal Circuit Example
Power
IN AC
IN AC
PLC
ERR
RDY
ANTENNA
RGB2
RGB1 +
PE (M5)
OUTN
OUTL2
OUTL1
IN L3
IN L2
12V IN
GND IN
CP
PR
A4
A3
A2
A1
PE
PE
IN N
IN L1
XST1103
1
XST4003
1
XST4002
1
XST4001
1
XST1200
1
XST1102
1
XST1101
1
XST1100
1
XBU6000
XBU10201
8 1
XBU10200
8 1
XBU1100
8 1
4 1
XST9000
1
XBU03000
OUTL3
A2
CHAGO
WALLBOX
Controller
XBU8000
XBU8001
CT
EX OUT 2
EX OUT 2
EX OUT 1
EX OUT 1
I2C Power
I2C SDA
I2C CLK
I2C GND
S0 Power
RS485 A
S0 Data
RS485 B
OPTO 2 -
OPTO 2 +
OPTO 1 -
OPTO 1 +
MCB1 IN
MCB2 IN
RCD IN
EX SOCKET IN
GND
GND
GND
GND
EX IN 1
EX IN 2
GND
GND
XST1201
1
RFID
EHZ
XKL6001XKL6000
XKL6002
4321432 21 1
Current
XKL11000
IC11000
XKL8002
XKL8001
XKL8000
WHITE
XST8000
1
XST5000
1
XBU1000
12V OUT
GND OUT
EX OUT 2
EX OUT 2
TEST
RCD
RESET
RCD
EX SOCKET
OUT
BU/BN
BU/RD
TYPE2
X1
N
PE
L
2
L3
L1
NL
+
T1
12V
DC
-
SUPPLY
L1
PE
N
L
2
L
3
F01
MCB
B6
2
1
RFID
RFID Board
LED Board
LED1
LED2
Antenna
RD
WH
USB
MINI USB
USB to Ethernet
Ethernet OPTION
Mini USB
Service connection
2
1
N
BU/GN
BU/YE
QF1
MCB/RCD
32A
2
1
2
1
N
Note:
The controller A2 is mounted
on the left hand side of the
mounting plate

Other manuals for ensto Wallbox