EasyManua.ls Logo

Evident DP75 - Page 26

Default Icon
43 pages
Print Icon
To Next Page IconTo Next Page
To Next Page IconTo Next Page
To Previous Page IconTo Previous Page
To Previous Page IconTo Previous Page
Loading...
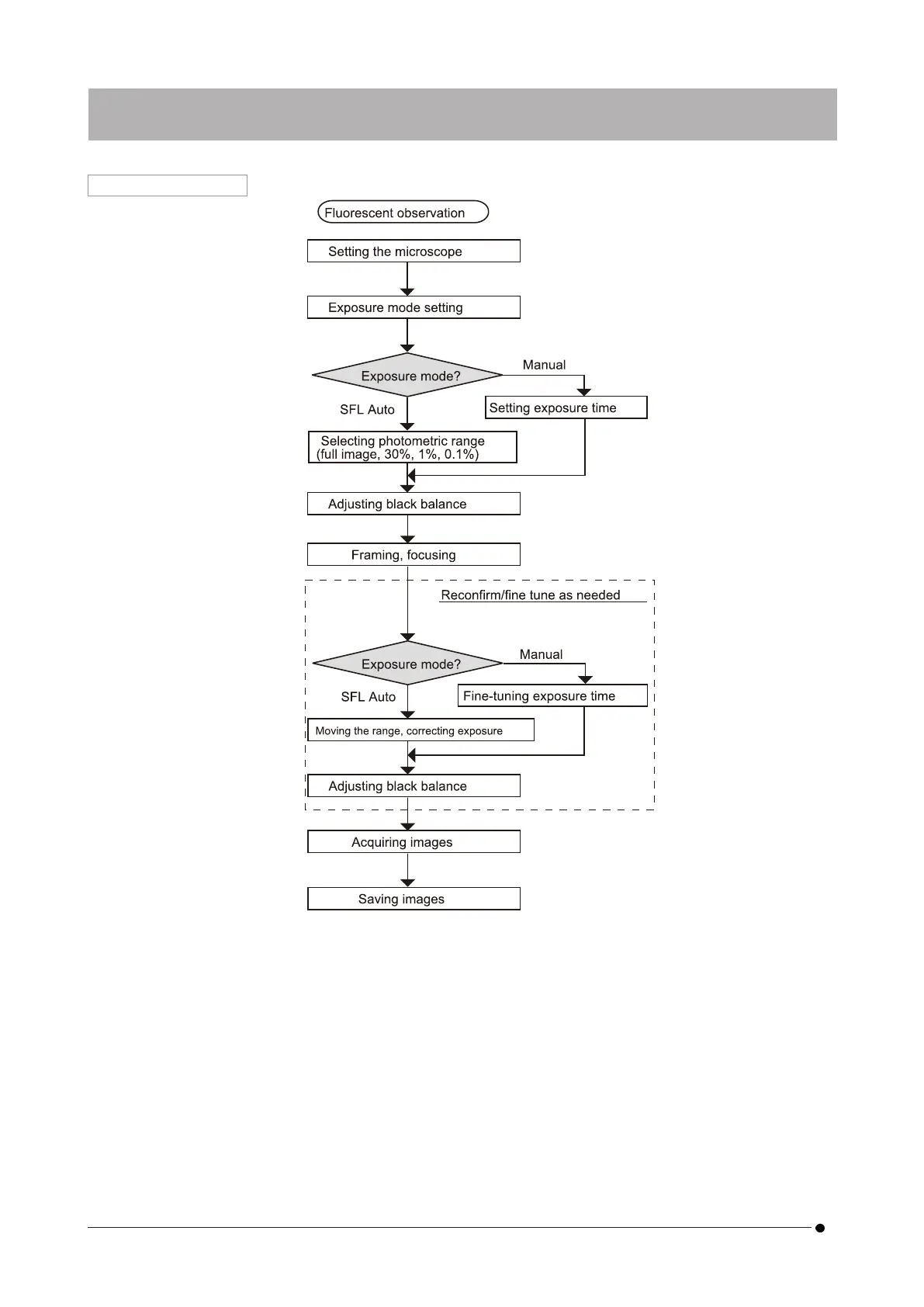
Fluorescent observation
Examples of steps to acquire the images under fluorescence observation
22
8. Summary of steps to acquire the images