EasyManua.ls Logo

Evident DP75 - Summary of Steps to Acquire the Images

Default Icon
43 pages
Print Icon
To Next Page IconTo Next Page
To Next Page IconTo Next Page
To Previous Page IconTo Previous Page
To Previous Page IconTo Previous Page
Loading...
DP75
For details on the usage instruction, refer to the instruction manual or help section of the software used.
In addition, DP75 can set an optimal imaging condition according to an observation method that is automatically
identified by AI function. The identifiable observation methods are BF, FL, DIC, PH and PO. For details, see the help
section of the software used.
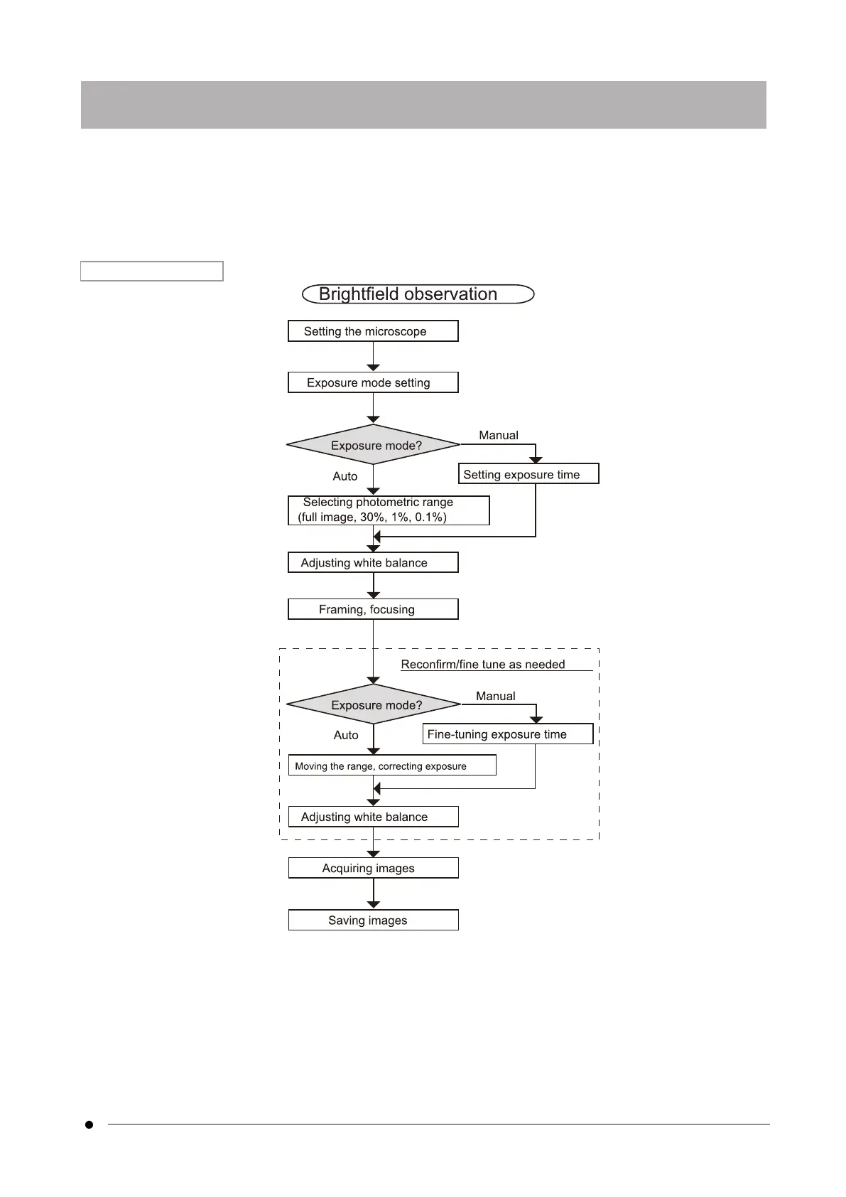
Bright field observation
Examples of steps to acquire the images under bright field observation
8. Summary of steps to acquire the images
21
8. Summary of steps to acquire the images