EasyManua.ls Logo

FJDynamics FJD 3D - Installation Process

FJDynamics FJD 3D
25 pages
Print Icon
To Next Page IconTo Next Page
To Next Page IconTo Next Page
To Previous Page IconTo Previous Page
To Previous Page IconTo Previous Page
Loading...
Hardware Installation Manual for FJD 3D Excavator Guidance System
9
Copyright © FJ Dynamics Technology Co., Ltd. All Rights Reserved.
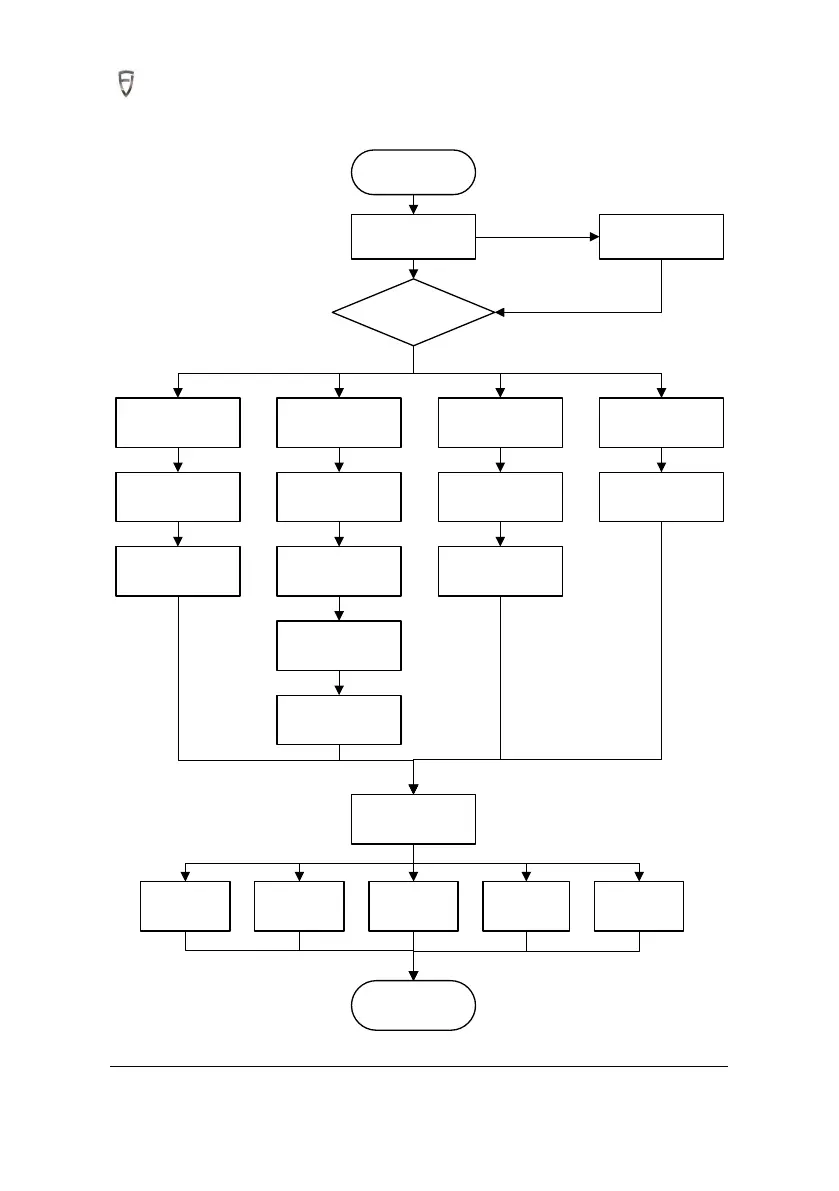
3.2 Installation Process
Start
Incoming materials are
complete
Determine where to
install the controller
Select the installation
location of the 4G sucker
antenna
Install the 4G sucker
antenna
End
Install the Control
Terminal adapter bracket
Install the Control
Terminal
Assemble the atti tude
sensor and mount
Install the attitude sensor
of the slewing platform
Install the attitude sensor
of the boom
Install the attitude sensor
of the arm
Install the attitude sensor
of the bucket link
Assemble the RTK
antenna and bracket
Select the installation
location of the RTK
antenna
Install the RTK antenna
Unpack and check the
list of incoming materials
Install the harnesses
Install the power
harness
connector
Install the Control
Terminal sensor
connector
Install the
attitude sensor
connector
Install the RTK
antenna
connector
Install the 4G
sucker antenna
connector
Contact our dealers for
repl enishment

Related product manuals