EasyManua.ls Logo

HALE FLEX Series - 8 Symptoms, Causes, and Remedies; Loss of Suction Fault Flow Chart

HALE FLEX Series
39 pages
Print Icon
To Next Page IconTo Next Page
To Next Page IconTo Next Page
To Previous Page IconTo Previous Page
To Previous Page IconTo Previous Page
Loading...
27
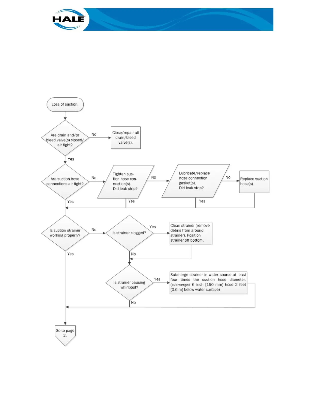
8. SYMPTOMS, CAUSES, AND REMEDIES
Use the flow charts and/or the SCR table provided on the following pages to troubleshoot an opera-
tor correctable fault. Refer to FSGMNL00184, Technical Manual For Hale Single Stage Booster
Pumps, if the pump experiences a fault other than one listed herein. The technical manual and addi-
tional information such as drawings, pump curves, and rating charts can be found on the flash drive
provided with the pump or on the Hale website (www.haleproducts.com).
8.1. Loss Of Suction Fault Flow Chart

Table of Contents

Related product manuals