EasyManua.ls Logo

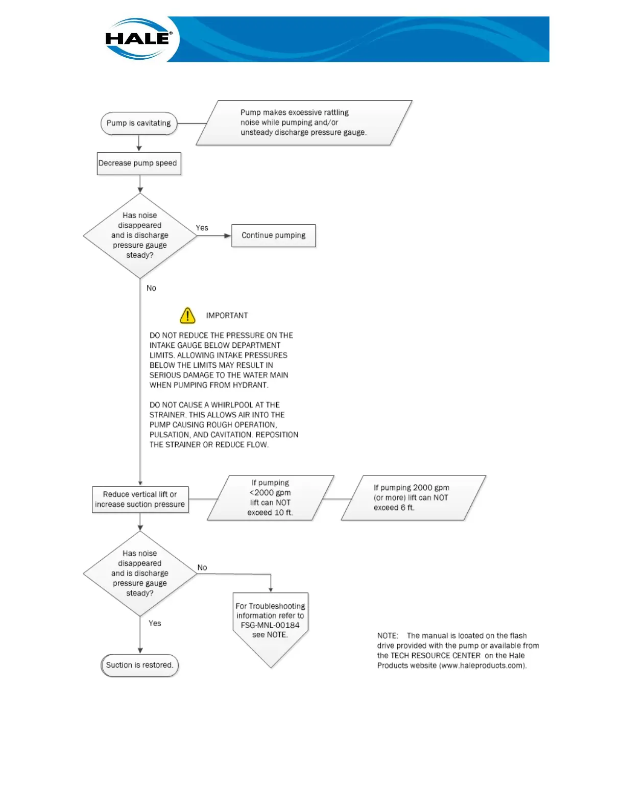
HALE FLEX Series - Cavitation Fault Flow Chart; Figure 14. Cavitation Fault Flow Chart

HALE FLEX Series
39 pages
Print Icon
To Next Page IconTo Next Page
To Next Page IconTo Next Page
To Previous Page IconTo Previous Page
To Previous Page IconTo Previous Page
Loading...
30
8.2. Cavitation Fault Flow Chart
Figure 14. Cavitation Fault Flow Chart

Table of Contents

Related product manuals