EasyManua.ls Logo

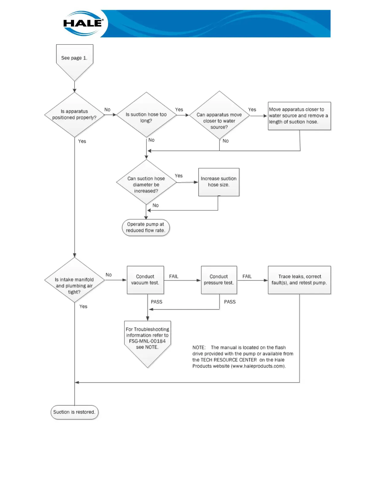
HALE FLEX Series - Figure 13. Loss of Suction Fault Flow Chart

HALE FLEX Series
39 pages
Print Icon
To Next Page IconTo Next Page
To Next Page IconTo Next Page
To Previous Page IconTo Previous Page
To Previous Page IconTo Previous Page
Loading...
28
Figure 13. Loss Of Suction Fault Flow Chart

Table of Contents

Related product manuals