EasyManua.ls Logo

Honeywell VFD CORE - Wiring Diagram for Frames D and E

Honeywell VFD CORE
258 pages
Print Icon
To Next Page IconTo Next Page
To Next Page IconTo Next Page
To Previous Page IconTo Previous Page
To Previous Page IconTo Previous Page
Loading...
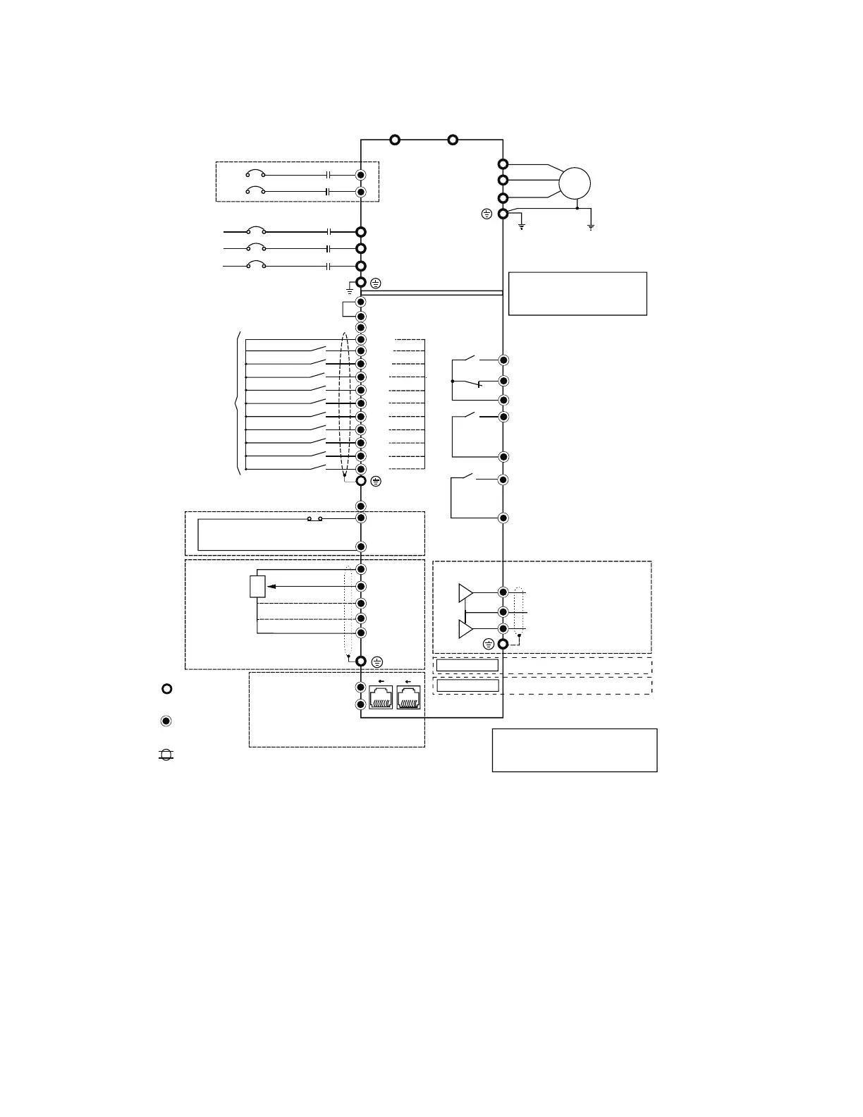
CHAPTER 4: WIRING
63-4528—04 20
Fig. 2. Wiring Diagram for Frames D and E.
FWD
U(T1)
V(T2)
W(T3)
MOTOR
IM
3~
REV
MI1
FWD/STOP
REV/STOP
3 PHASE POWER IS PROVIDED
R(L1)
S(L2)
T(L3)
R(L1)
S(L2)
T(L3)
NFB
FUSE/NO FUSE BREAKER
FACTORY SETTING:
PNP SOURCE
PRESET SPD 1
PRESET SPD 2
PRESET SPD 3
PRESET SPD 4
EXT F
A
ULT
FAULT RESET
NA
NA
MI3
MI2
MI4
MI5
MI6
MI7
MI8
MULTI FUNCTION
OUTPUT TERMINALS
RA1
RB1
RC1
RA2
RC2
RA3
RC3
250VAC/6A
30VDC/6A
30VDC/5A
250VAC/5A
MULTI FUNCTION OUTPUT
FREQUENCY TERMINALS
250VAC/5A
MULTI FUNCTION OUTPUT
FREQUENCY TERMINALS
30VDC/5A
DCM
SCM
S1
DIGITAL SIGNAL COMMON TERMINAL WHILE
USING INTERNAL POWER TO RUN SINK MODE
FACTORY
SETTING
POWER REMOVAL SAFETY FUNCTION
FOR EMERGENCY STOP
DIGITAL SIGNAL COMMON TERMINAL
+10V/20mA
0~10V/0~20mA
0 20mA/0~10V
ANALOG SIGNAL
COMMON TERMINAL
3
2
1
5KΩ
MAIN CIRCUIT
(POWER)
TERMINALS
CONTROL
TERMINALS
SHIELDED
LEADS &
CABLES
+10V
AVI1
ACI
AVI2
ACM
AFM1
ACM
AFM2
ANALOG MULTI-FUNCTION
OUTPUT TERMINAL
0~10V/0~20mA
ANALOG SIGNAL
COMMON TERMINAL
ANALOG MULTI-FUNCTION
OUTPUT TERMINAL
0~10V/0~20mA
OPTION SLOT 1
OPTION SLOT 3
COMMUNICATION EXTENSION CARD
I/O & RELAY EXTENSION CARD
8 1
8 1
MODBUS RS-485
PIN 1~2, 7, 8:
RESERVED
PIN 3, 6: GND
PIN 4: SG
PIN 5: SG+
SG+
SG
0~+10V
COM
DCM
+24V
+1/DC+
/DC+
r
s
R
S
M31522
FRAME E
RA1 (RELAY OUT 1): RUN
RA2 (RELAY OUT 2): FAULT
RA3 (RELAY OUT 3): READY
MI: MULTIFUNCTION INPUT
AVI: ANALOGUE VOLTAGE INPUT
ACI: ANALOGUE CURRENT INPUT
+24V

Related product manuals