EasyManua.ls Logo

IDTECK LX007 - Basic Setting; Initialization of LX007

IDTECK LX007
107 pages
Print Icon
To Next Page IconTo Next Page
To Next Page IconTo Next Page
To Previous Page IconTo Previous Page
To Previous Page IconTo Previous Page
Loading...
Basic setting
10
p.32
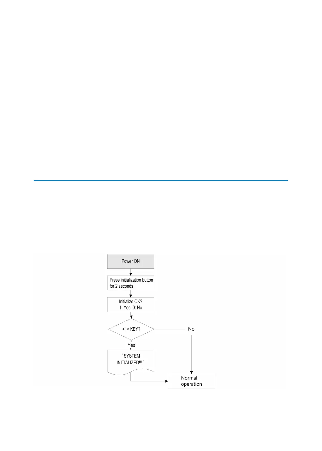
1 Initialization of LX007
After the installation and connections are completed, apply power (DC12V) to the LX007 wi
th the initialization button held down. (The initialization button can be found on the back of
the LX007.) Then, the LCD will first display ”Initialize OK? 1:Yes 0:No”. Press <1> key if you w
ant to initialize the system. After all the initialization process is completed, the system will be
operating in the normal mode and the LCD will display , LX007 [F1], Date, Time”.

Table of Contents