EasyManua.ls Logo

IDTECK LX007 - Language; Date and Time Setting; Reader #1 Mode

IDTECK LX007
107 pages
Print Icon
To Next Page IconTo Next Page
To Next Page IconTo Next Page
To Previous Page IconTo Previous Page
To Previous Page IconTo Previous Page
Loading...
Setting Changesp.42
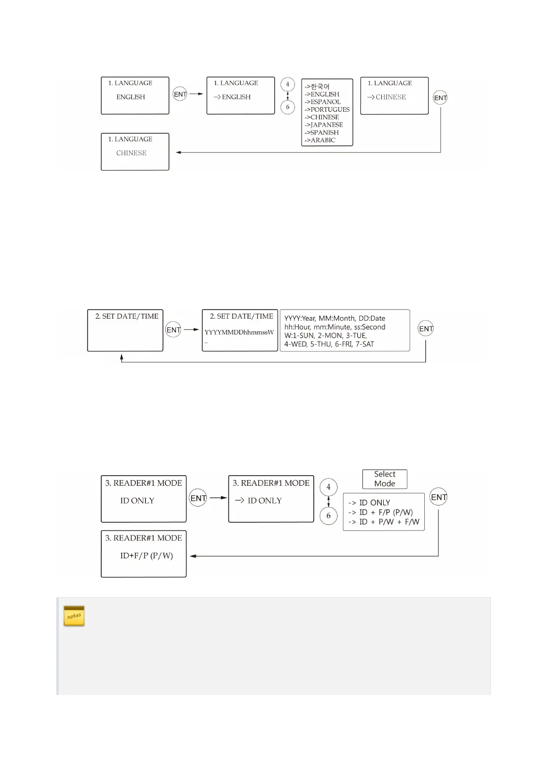
1.1 Language
The default language is English.
Supported languages are English, Spanish and Portuguese.
One optional language of choice(Korean, Chinese, Japanese or Arabic) can be added.
For addition of an optional language, please contact IDTECK.
1.2 Date and Time Setting
e.g.
200802101330152 = Feb. 10, 2008, 13:30:15, Monday
1.3 Reader #1 Mode
READER#1 refers to the built-in proximity reader in the unit.
ID(PIN) ONLY
In this mode, users can access the door by simply presenting their card or entering
their ID number.

Table of Contents