EasyManua.ls Logo

IDTECK LX007 - Page 79

IDTECK LX007
107 pages
Print Icon
To Next Page IconTo Next Page
To Next Page IconTo Next Page
To Previous Page IconTo Previous Page
To Previous Page IconTo Previous Page
Loading...
p.71F7 SETUP MENU
sage will be shown on the LCD. If the ID number is not found, the “UNREGISTERED ID” mess
age will appear. You can delete multiple IDs by repeating this process.
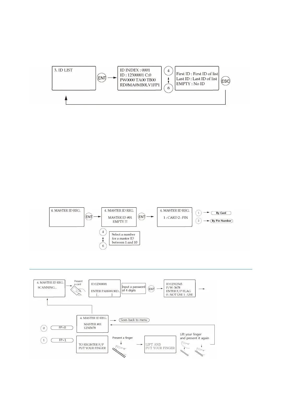
7.3 ID List
The LCD will display the 5-digit ID Index, 8-digit ID number, 4-digit Password, Timeschedule
for Reader#1(TA) and Reader#2(TB), ID code(C), accessible Readers(RD), operating mode fo
r Reader#1(MA) and Reader#2(MB), the output level(LV) and usage of Fingerprint(FP) for e
ach user.
The “EMPTY” message will appear if there is no registered user ID.
The “FIRST ID” message will be appear if the ID on the LCD is on the top of the list.
The “LAST ID” message will appear if the ID on the LCD is on the bottom of the list.
7.4 Master ID Registration
Master ID Registration by Card

Table of Contents