EasyManua.ls Logo

IDTECK LX007 - Page 87

IDTECK LX007
107 pages
Print Icon
To Next Page IconTo Next Page
To Next Page IconTo Next Page
To Previous Page IconTo Previous Page
To Previous Page IconTo Previous Page
Loading...
p.79F9 SETUP MENU
The LCD will display all the keys on the keypad. Press each key one by one and the depresse
d key will disappear from the screen. Note that ENT key is represented as “#” and ESC key as
“*” on the LCD.
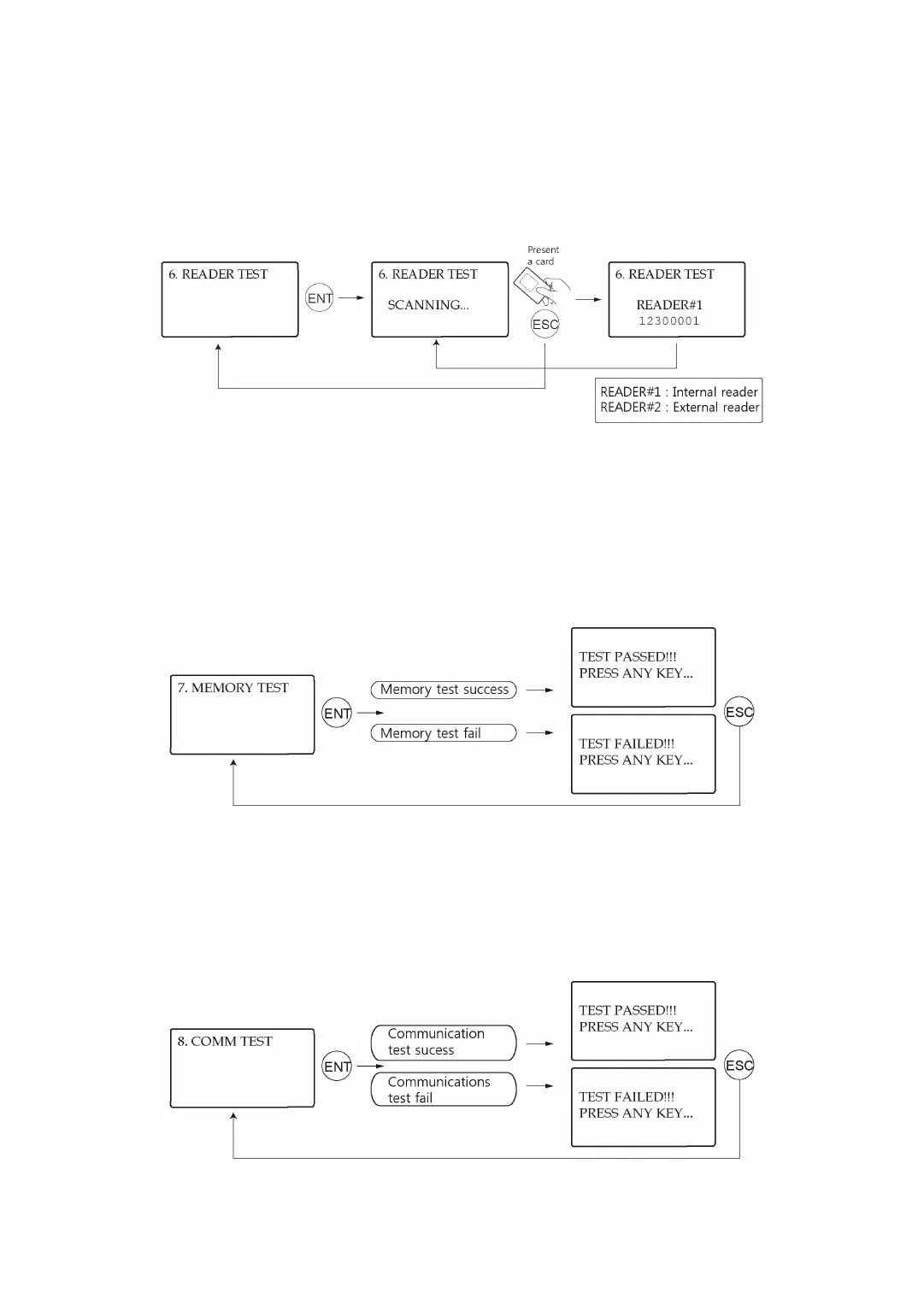
9.6 Reader Test
The LCD will display “Scanning…”, which means the LX007 is waiting for a card to be presen
ted. Present a card to one of the readers. When the reader successfully reads the card, the L
CD displays the Reader number and the 8-digit (or 10-digit for LX007SR) card number.
9.7 Memory Test
After Memory Test, If the Data Memory has a problem, the LCD will show the “TEST FAILED”
message. If this is the case, contact IDTECK or a nearby distributor for technical supports.
9.8 Communication Test

Table of Contents