EasyManua.ls Logo

Integra DTR-4.9 - Connecting Camcorders, Game Consoles, or Other Devices

Integra DTR-4.9
84 pages
Print Icon
To Next Page IconTo Next Page
To Next Page IconTo Next Page
To Previous Page IconTo Previous Page
To Previous Page IconTo Previous Page
Loading...
29
Connecting Your Components
—Continued
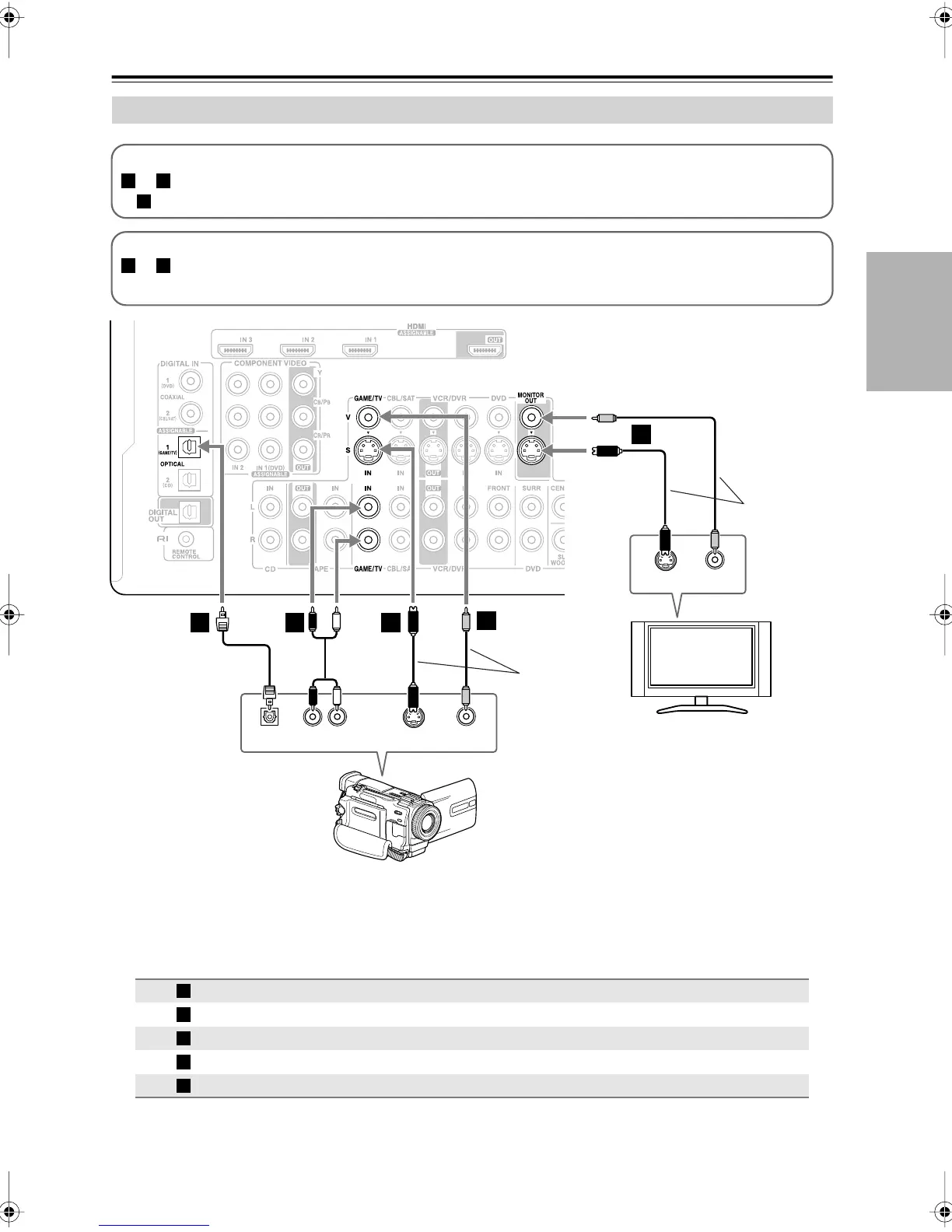
Connecting a Camcorder, Game Console, or Other Device
Connection AV receiver Signal flow
Camcorder or console/
TV, projector
Picture quality
GAME/TV IN S
S-Video output
Better
GAME/TV IN V
Composite video output Standard
MONITOR OUT S or V
S-Video or Video input
DIGITAL IN OPTICAL 1
Digital optical output
GAME/TV IN L/R
Analog audio L/R output
ANTENNA
FM
AM
75
S VIDEO
IN
VIDEO
IN
S VIDEO
OUT
OPTICAL
OUT
AUDIO
OUT
L
R
VIDEO
OUT
BA
ba
B
C
Step 1: Video Connection
or Connect your camcorder’s video output jack to the AV receiver’s GAME/TV IN S or V jack.
Connect the AV receiver’s MONITOR OUT to your TV’s video input with the same type of connection.
Step 2: Audio Connection
or Connect your camcorder’s audio output jack to the AV receiver’s DIGITAL IN OPTICAL 1 or GAME/TV
IN L/R jacks.
A B
C
a b
Camcorder, games
console, etc.
TV, projector,
etc.
Connect one
or the other
Connect one
or the other
B
A
C
a
b
DTR-4.9En.book Page 29 Tuesday, April 15, 2008 5:13 PM

Table of Contents

Other manuals for Integra DTR-4.9

Related product manuals