EasyManua.ls Logo

Integra DTR-4.9 - Connecting a DVD Player

Integra DTR-4.9
84 pages
Print Icon
To Next Page IconTo Next Page
To Next Page IconTo Next Page
To Previous Page IconTo Previous Page
To Previous Page IconTo Previous Page
Loading...
22
Connecting Your Components
—Continued
•With connection , you can listen to and record audio from a DVD or listen in Zone 2.
•To enjoy Dolby Digital and DTS, use connection or . (To record or listen in Zone 2 as well, use and ,
or and .)
If your DVD player has main left and right outputs and multichannel left and right outputs, be sure to use the
main left and right outputs for connection .
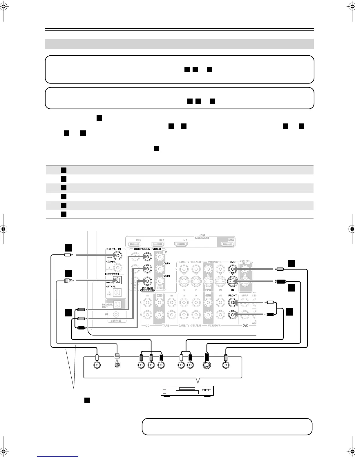
Connecting a DVD player
Connection AV receiver Signal flow DVD player Picture quality
COMPONENT VIDEO IN 1
Component video output
Best
DVD IN S
S-Video output Better
DVD IN V
Composite video output
Standard
DVD IN FRONT L/R
Analog audio L/R output
DIGITAL IN COAXIAL 1
Digital coaxial output
DIGITAL IN OPTICAL 1
Digital optical output
Step 1: Video Connection
Choose a video connection that matches your DVD player ( , , or
), and then make the connection.
You must connect the AV receiver to your TV with the same type of connection.
A
B C
Step 2: Audio Connection
Choose an audio connection that matches your DVD player ( , , or ), and then make the connection.
a
b c
a
b c a b
a c
a
A
B
C
a
b
c
ANTENNA
FM
AM
75
YCOAXIAL
OUT
PB
COMPONENT VIDEO OUT
P
R S VIDEO
OUT
AUDIO
OUT
VIDEO
OUT
LR
OPTICAL
OUT
b
c
A
B
C
B
a
C
DVD player
To connect a DVD player or DVD-Audio/SACD-capable player with a
multichannel analog audio output, see page 23.
Connect one or the other
Connection must be
assigned (see page 40)
c
DTR-4.9En.book Page 22 Tuesday, April 15, 2008 5:13 PM

Table of Contents

Other manuals for Integra DTR-4.9

Related product manuals