EasyManua.ls Logo

Integra DTR-7.3 - Page 19

Integra DTR-7.3
84 pages
Print Icon
To Next Page IconTo Next Page
To Next Page IconTo Next Page
To Previous Page IconTo Previous Page
To Previous Page IconTo Previous Page
Loading...
19
R
L
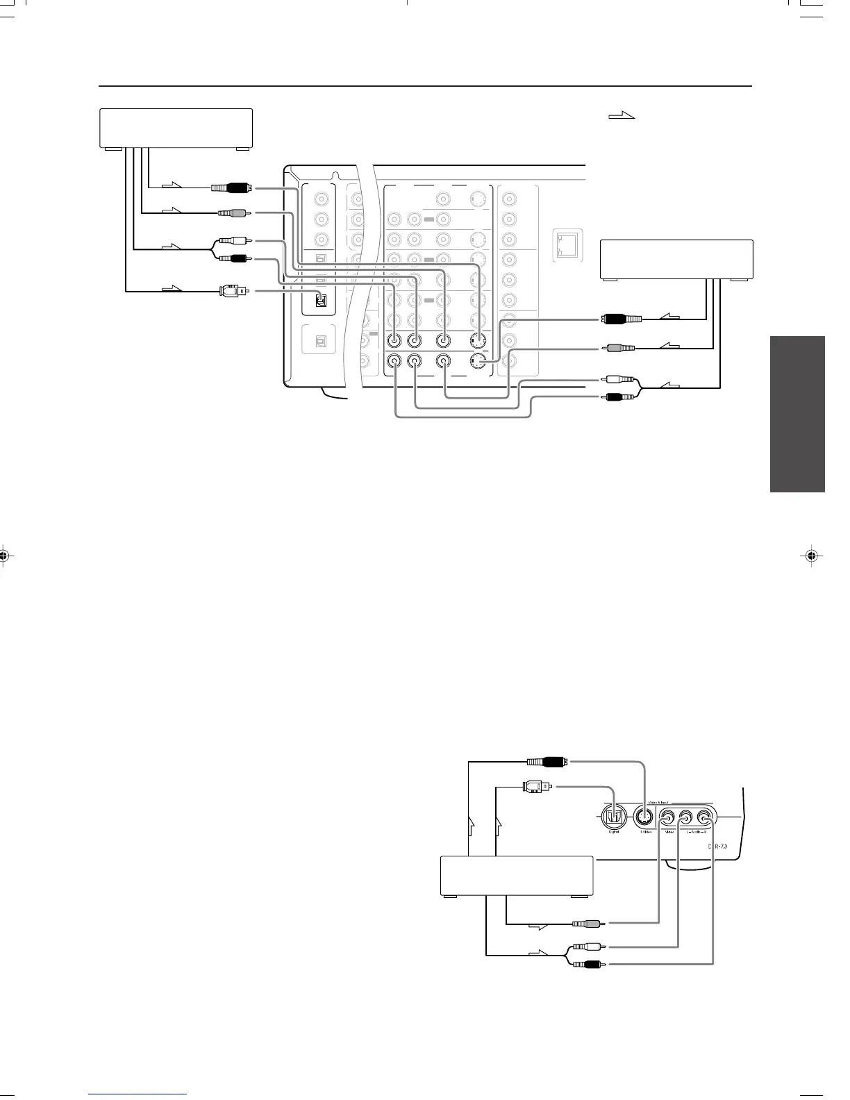
Connecting to Audio/Video equipment
S Video output
Digital output
(optical)
10. Video camera/ Video game
(VIDEO 5 INPUT)
Video output
Analog output
8, 9. Connecting a satellite tuner, television, or settop box
(VIDEO 3 or 4)
Using an RCA video cable, connect the video output jack
(composite) of the device to the VIDEO 3 (or 4) VIDEO IN jack of
the DTR-7.3. Or if the device has an S video output jack, connect it
to the VIDEO 3 (or 4) S VIDEO IN jack of the DTR-7.3 using an S
video cable. Or if the device has component video outputs, connect
them to one of the banks of COMPONENT VIDEO INPUT jacks on
the DTR-7.3.
With the initial settings of the DTR-7.3, the VIDEO 3 and 4 input
sources are set for the COMPONENT VIDEO INPUT 2 jacks.
If you connect the device to the COMPONENT VIDEO INPUT 1
jacks, this must be changed at Setup Menu Input Setup Video
Setup Component Video (see page 48).
Using an RCA audio cable, connect the audio output jack of the
device to the VIDEO 3 (or 4) AUDIO IN jacks of the DTR-7.3.
Make sure that you properly connect the left channel to the L jack
and the right channel to the R jack.
If the device has a digital output, connect it to either the DIGITAL
INPUT COAX jack or DIGITAL INPUT OPT jack of the DTR-7.3
depending on the type of connector on the device.
With the initial settings of the DTR-7.3, the VIDEO 3 input
source is set for digital input at the OPT 3 jack.
If the digital connection is made at a different jack, this must be
changed at Setup Menu Input Setup Digital Setup (see page 46).
With the initial settings of the DTR-7.3, the VIDEO 4 input source is
not set for digital input. If you are connecting a digital component,
these settings must be changed at Setup Menu Input Setup
Digital Setup (see page 46).
PRE
SUB
SURR
R
GND
SURR
BACK/
ZONE 2
R
FRONT
SUB
SURR
SURR
BACK
R
R
DIGITAL
INPUT
DIGITAL
OUTPUT
OPT
OPT
2
1
2
3
1
3
COAX
AUDIO
VIDEO
S VIDEO
MONITOR
OUT
IN
IN
IN
IN
IN
ZONE 2
DVD
VIDEO 1
VIDEO 2
VIDEO 3
VIDEO 4
AUDIO
VIDEO
S VIDEO
COMPONENT
VIDEO
Y
P
B
P
R
OUTPUT
INPUT 1
Y
P
B
P
R
INPUT 2
Y
P
B
P
R
CE
SP
R
L
OUT
OUT
OUT
PHONO
O
L
CD
TAPE
L
O
IN
OUT
AM
FM
75
NNA
R
L
4 OHMS MIN. OR
6 OHMS MIN.
/SPEAKER
CAUTION
:
SPEAKER
IMPEDANCE
SEE INSTRUCTION
MANUAL FOR
CORRECT SETTING
ETHERNET
[NET-TUNE]
: Signal flow
8. Settop box, video camera
(VIDEO 3)
S Video output
Video output
Analog audio
output
Digital audio output (optical)
9. Satellite tuner or television
(VIDEO 4)
S Video output
Video output
Analog audio
output
10. Connecting video camera, etc. (VIDEO 5 INPUT)
Using an RCA video cable, connect the video output jack
(composite) of the device to the VIDEO 5 VIDEO jack of the DTR-
7.3. Or if the device has an S video output jack, connect it to the
VIDEO 5 S VIDEO jack of the DTR-7.3 using an S video cable.
Using an RCA audio cable, connect the audio output jack of the
device to the VIDEO 5 AUDIO jacks of the DTR-7.3. Make sure that
you properly connect the left channel to the L jack and the right
channel to the R jack.
If the device has an optical digital output, connect it to the VIDEO 5
DIGITAL jack of the DTR-7.3.
The VIDEO 5 digital input is fixed to the OPTICAL input on the
front panel.
R (red)
L (white)
R (red)
L (white)
Front panel

Table of Contents

Other manuals for Integra DTR-7.3

Related product manuals