EasyManua.ls Logo

INVT GD350-2R2G-4 - Page 64

INVT GD350-2R2G-4
341 pages
Print Icon
To Next Page IconTo Next Page
To Next Page IconTo Next Page
To Previous Page IconTo Previous Page
To Previous Page IconTo Previous Page
Loading...
Goodrive350 series high-performance multi-function inverter Chapter 5
-59-
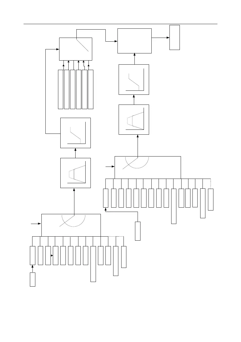
V /F curve
Straight-type V/F curve
Multi-point V/F curve
Customized V/F curve
Torque-down V/F curve (power
2.0)
Torque-down V/F curve (power
1.7)
Torque-down V/F curve (power
1.3)
PWM output
Frequency setup
Voltage setup
P04.29 voltage acceleration time
P04.30 voltage deceleration time
P04.31 output max. voltage
P04.32 output min. voltage
P00.11 acceleration time 1
P00.12 deceleration time 1
P00.04 running frequency
upper limit
P00.05 running frequency
lower limit
P04.00 Motor 1 V/F curve setup
0
1
2
3
4
5
6
7
8
9
10
Keypad
AI1
PROFIBUS\CANopen
MODBUS
PID
Multi-step speed
HDIA
AI3
AI2
Ethernet
HDIB
P04.27voltage setup channel
P04.28
0
1
2
3
4
5
6
7
8
9
10
11
Keypad
AI1
PROFIBUS\CANopen
MODBUS
PID
Multi-step speed
Simple PLC
HDIA
AI3
AI2
Ethernet
Pulse string AB
P00.06
(A frequency command selection)
Keypad setting frequency
P00.10
0
1
2
3
4
5
EtherCat/Profinet
PLC card
HDIB
EtherCat/Profinet
PLC card
When selecting customized V/F curve function, users can set the reference channels and
acceleration/deceleration time of voltage and frequency respectively, which will form a real-time V/F
curve through combination .

Table of Contents

Related product manuals